扫码打开虎嗅APP
本文来自微信公众号: 梅斯医学 ,编辑:木白,作者:木白,原文标题:《每一口外卖、瓶装水都在伤害心脏和生育力!最新研究:微塑料不仅加剧动脉粥样硬化,还侵入男性生殖系统,不粘锅涂层竟成「帮凶」》
忙碌的打工人们,在无数个赶时间的打工日,走进咖啡店打包一杯咖啡唤醒困倦的大脑,点一份外卖解决一餐,又或是在口渴时拧开瓶装水,随手撕开包装袋吃点零食……然而,正是在这一杯一袋、一撕一拧之间,一些肉眼看不见的「不速之客」就开始「兴风作浪」了。这些「不速之客」便是无处不在的微塑料,是指直径在1μm到5mm之间的微小塑料碎片。
它们小到可以轻松穿过层层屏障和防线,混在水、食物,甚至空气中,最终进入血液,在体内「落脚」。按照目前对人体暴露剂量的估算,每个人每年通过进食和呼吸进入体内的塑料颗粒,总数可能高达7.4万到12.1万个。除了消化道和呼吸道,研究者甚至在脑、肝脏、胎盘和血管等多个重要组织和器官内检测到它们的踪迹。
近期,来自美国加州大学河滨分校的研究团队发表于Environment International的一项研究[1]更是为这一隐形威胁增添了令人不安的的新证据。研究发现,雄性经过持续的微塑料暴露,主动脉根部的动脉粥样硬化病灶面积增加约63%,而头臂动脉的病变增幅高达624%。相比之下,同样的暴露条件在雌性中并未观察到显著变化。
分析结果表明,无论是雄性还是雌性小鼠,长期饮用含微塑料的水后,体重和体脂肪含量与对照组几乎没有差别。它们总胆固醇、甘油三酯以及各类脂蛋白水平也基本保持稳定,没有观察到显著变化。
这意味着,微塑料并没有通过影响体重或血脂这些常规路径来「捣乱」。
然而,长期饮用「微塑料水」的雄性小鼠血管中却出现了「天翻地覆」的变化。
但雌性小鼠在相同的微塑料暴露条件下并未观察到斑块面积的显著变化。

看上去,动脉粥样硬化的加剧,似乎是一场专属于雄性的「血管灾难」。
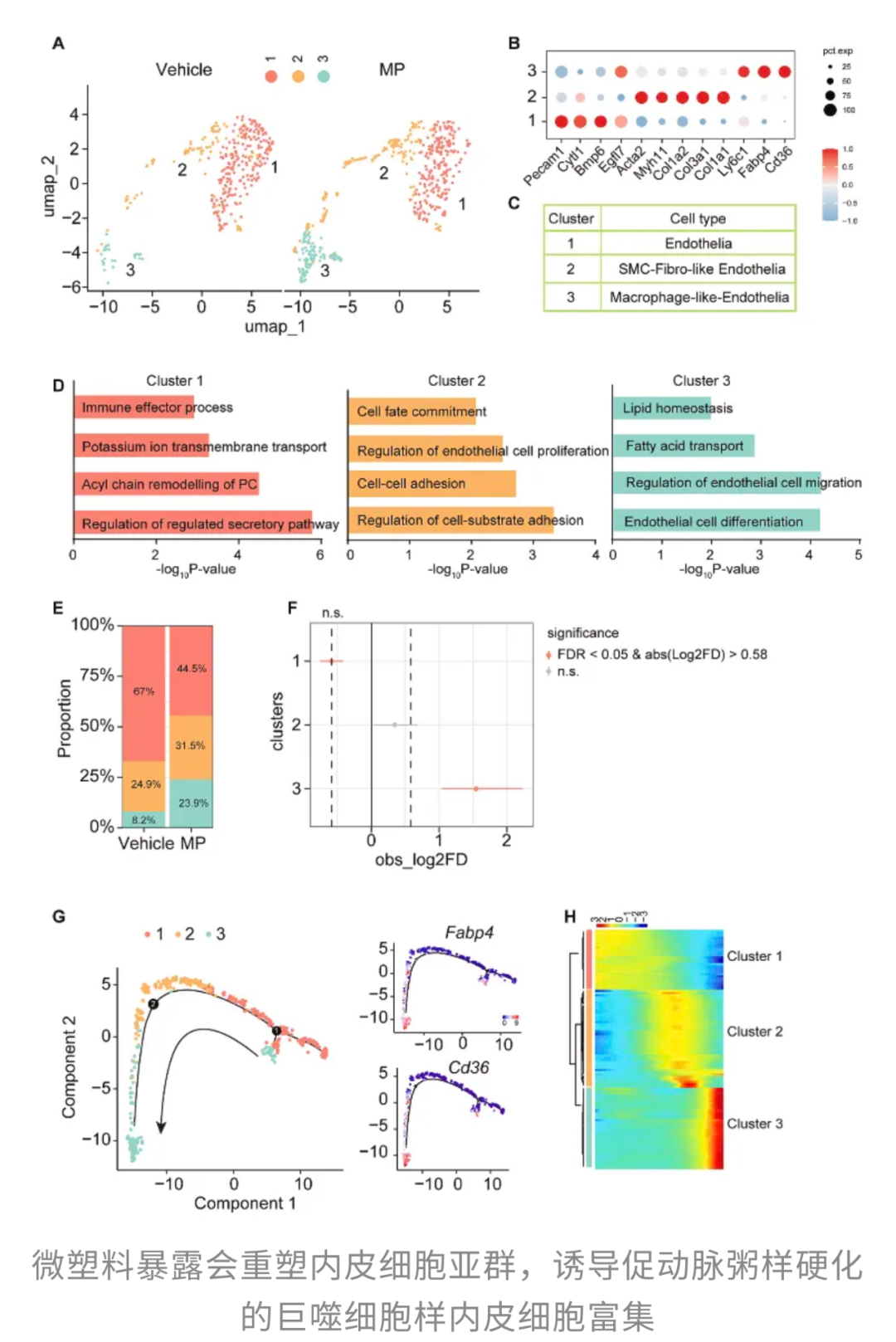
为什么微塑料只对雄性小鼠的血管「重拳出击」呢?于是,研究人员进一步利用单细胞RNA测序对小鼠主动脉的细胞组成进行了剖析。
他们发现,微塑料暴露会改变血管的「内部布局」。其中,内皮细胞这种「专职」保护血管不受外来刺激侵扰的血管内层「衬里」占比显著上升。
随后,他们又将内皮细胞分成了三个亚群:
结果,在喝了「微塑料水」的雄性小鼠血管中,本来负责维持秩序的正常内皮细胞比例下降,而那些「叛变」的巨噬细胞样内皮细胞比例上升。此时,血管里的细胞们似在悄声密谋:“血管稳态?先别管了,我们要应付这堆微塑料!”
并且,在巨噬细胞样内皮细胞中,Cd36和Fabp4这些动脉粥样硬化密切相关的基因被激活。Cd36不仅负责搬运脂质,还能促炎;Fabp4则和脂肪酸代谢以及炎症反应密切相关。

体外实验进一步印证了这一发现。无论是从小鼠主动脉分离出的原代内皮细胞,还是人类内皮细胞系,微塑料一接触,它们就纷纷上调了Cd36、Fabp4、IL-6、Nlrp3等一整套促炎、促动脉粥样硬化的基因。同时,细胞内的活性氧水平也升高了,这是氧化应激和细胞损伤的标志。
换言之,微塑料直接扰乱了内皮细胞的正常功能,让它们变得「促炎」和「亲脂」,从而为动脉粥样硬化的发生和发展铺了路。

从机制上来说,这些微塑料在血管内部重排细胞组合、激活促病基因,让血管从平稳状态慢慢滑向动脉粥样硬化。表面上,体重和血脂看似没变,但血管内部的「小风暴」已经形成。
说到底,还是要尽量减少外食频率和一次性包装盒,少用一次性餐盒和塑料包装,能少接触一点微塑料是一点。
可话又说回来,「民以食为天」,自己在家下厨做饭,微塑料这件事,总该能稍微躲开一些吧?是时候把家里那口「一翻到底不糊锅」的不粘锅翻腾出来,一展厨艺了。
然而,一项发表在Advanced Science的研究[2]又给无数爱用不粘锅的「下厨人」来了一记闷棍。这项研究表明,在男性泌尿生殖系统中,不粘锅的涂层聚四氟乙烯(PTFE)检出率高达46.62%。这些颗粒会让精原细胞和精母细胞的发育「踩刹车」,干扰染色体的正常配对,并促使部分精母细胞提前凋亡。它们甚至还会特异性靶向单倍体精子细胞中的SKAP2蛋白,破坏精子细胞骨架,导致精子形态异常、结构受损及活力下降。
作为不粘锅的「灵魂」,PTFE在高温和反复使用过程中,可能因摩擦而释放出极其微小的塑料颗粒,无声无息「潜入」人体。一旦进入体内,这些颗粒几乎无法被代谢或排出,因此容易在组织中长期累积,并逐步放大潜在的健康风险。
PTFE之所以如此稳定,正是它耐高温、耐化学腐蚀的特性。这让它在不粘锅、医疗器械以及食品加工等工业应用中如鱼得水,但同样也让它成为隐藏已久的健康「反派」。
并且,PTFE不会「来过就走」,它们会在精浆和睾丸中慢慢堆积,随着年龄变大、暴露时间变长,这种累积越明显。它们甚至能够穿透血–睾屏障,进入睾丸组织,对其结构和功能造成损伤。
随后,研究人员对PTFE「伤精之路」进行了机制分析。他们发现,PTFE从多个环节打乱精子生成的正常节奏。它作用于精原细胞和精母细胞,一边诱导细胞走向凋亡,一边拖慢DNA损伤修复的进程,相当于在精子「更新换代」的关键环节踩下了「刹车」。
与此同时,它还会干扰单倍体精子细胞中的SKAP2蛋白。这个蛋白原本负责维持细胞骨架的稳定,一旦被干扰,精子的结构完整性便开始松动,其顶体更容易发生分离,头部形态逐渐失常,鞭毛中负责驱动运动的「9+2」微管结构也受到破坏。

既然问题的「靶点」找到了,研究人员又尝试了一种颇具巧思的应对策略。他们利用携带SKAP2蛋白的细胞外囊泡(mEVs-SKAP2)进行干预。
注:研究[1]仅采用单一剂量微塑料,无法评估剂量-效应关系;研究[2]主要基于动物模型和体外实验,人类临床试验的数据有限。
参考资料:
[1]Lin TA,Pan J,Nguyen M,Ma Q,Sun L,Tang S,Campen MJ,Chen H,Zhou C.Microplastic exposure elicits sex-specific atherosclerosis development in lean low-density lipoprotein receptor-deficient mice.Environ Int.2025 Dec;206:109938.doi:10.1016/j.envint.2025.109938.Epub 2025 Nov 17.PMID:41275764.
[2]Gan S,Zhou S,Zhou J,Zhang G,Chen J,Liu R,Sun K,Li S,Xiong W,Wen Y,Sheng J,Zhang Y,Ren J,Li Y,Huang H,Zhang C.Therapeutic Repair of Sperm Quality Decline Caused by Polytetrafluoroethylene.Adv Sci(Weinh).2025 Jul 25:e05148.doi:10.1002/advs.202505148.Epub ahead of print.PMID:40709753.