扫码打开虎嗅APP
我国企业年金制度作为养老保险的“第二支柱”,历经二十余年发展,虽积累基金超3.7万亿元,但仅覆盖约3300万职工,参保率不足8%,与第一支柱基本养老保险的“一支独大”形成鲜明对比。反观美国,以401(k)为代表的私营部门退休计划,依托成熟的制度设计,覆盖了近90%的合格雇员,资产规模庞大,已成为居民退休收入的核心来源。本报告旨在通过系统性对比中美两国企业年金制度,深度剖析我国年金发展面临的结构性困境,并从立法、激励、服务和理念四个维度,提出推动企业年金从少数“优质雇主的奢侈品”向广大“普通企业的标准品”转变的一揽子改革路径,为健全多层次养老保险体系、应对人口老龄化挑战提供决策参考。
本文作者:杨斌斌(十元里里,九三学社成员,多伦多大学、纽约大学毕业,研究及工作方向:养老金融、AI治理、地缘政治、可持续发展和公共政策),原文标题:《推动企业年金从“优质雇主奢侈品”向“普通企业标准品”转变的制度困境与破局建议——基于中美比较的分析与建议》,题图来自:视觉中国
美国企业年金(以401(k)计划为代表)之所以能取得成功,核心在于一套以税收优惠为引擎、以法律保障为基础、以自动加入和默认投资机制为强大助推器的成熟制度设计。它不仅是员工福利,更渗透为美国资本市场和企业人才战略的核心部分。
一、美国年金制度关键机制
(1)强大且持久的税收激励。作为制度发展第一推动力,采用“EET”税收递延模式(缴费、投资收益免税,仅在领取时纳税),显著提升参与积极性。每年相关税收减免规模巨大,2025年个人年度缴费上限已提高至23,500美元,50岁以上者还可额外追加7,500美元,对企业而言,匹配缴费也能全额税前抵扣,直接降低人工成本,形成了国家层面的坚定承诺。
(2)完善的法律与监管框架。首次以 1974年《雇员退休收入保障法案》(ERISA) 为基石,明确了受托人责任和监管框架;其次以1978年《国内税收法》第401(k)条为载体,提供税收优惠法律依据,后续系列法案(如《经济增长和税收救济法》)持续扩大覆盖、提高限额、增加灵活性。系统化、持续迭代的立法体系保障了资金安全,为制度长期稳定运行提供了稳固的法制支撑。
(3)“自动加入”与“合格默认投资”。自动加入机制(Opt-out)将员工参与率从约58%大幅提升至88%。配套的合格默认投资工具(主要是目标日期基金)为不善理财的员工提供了专业、自动的长期投资方案,解决了“选择过载”与“投资知识门槛”。此外企业匹配缴费(通行做法是为员工个人缴费的前3%—6%提供100%匹配)相当于给员工的储蓄行为提供一笔即时、确定的“奖金”,不参加,则意味着直接放弃这部分薪酬。将长期的养老储蓄,转化为短期可见的薪酬回报。
(4)深度融入企业与资本市场。对企业而言,年金计划是吸引和保留核心人才的关键竞争工具;对市场而言,庞大的年金资金成为美国资本市场最重要的长期稳定资金来源,这种“定投”长钱机制创造了非情绪化的持久买盘,平滑市场波动,让普通员工得以分享企业成长和经济增长的红利,是美股“长牛”的重要基石,直接或间接地促进了美国金融市场发展和科技创新融资的支持。
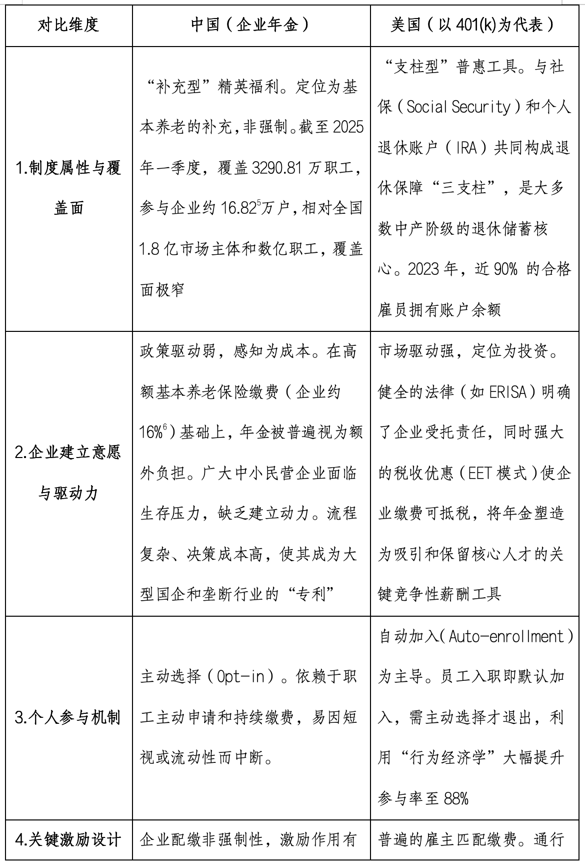
二、中美企业年金发展现状的差异
我国企业年金与美国401(k)计划在定位、动力与成效上存在本质差异,具体对比如下:



结合以上对比和国内现状,可以清晰地看到,中国的企业年金之所以是“奢侈品”,源于一系列结构性、观念性和制度性的约束。
三、我国企业年金陷入“扩面困境”的五大症结
上述中美之间的显著差异,深刻揭示了我国企业年金发展所面临的深层次制度与文化约束。这些错综复杂的因素叠加构成了阻碍年金制度普惠发展的“扩面困境”。
具体来看,首要症结在于高企的强制性社保缴费严重挤压了企业年金的空间。我国基本养老保险单位缴费率约为16%,叠加其他社会保险项目,企业已然承担了较重的综合人力成本。在此背景下,建立企业年金被绝大多数企业,尤其是广大中小企业,直观地视为一项纯增量成本,而非对现有现金薪酬体系的一种结构化替代与长期优化,这在经济下行压力增大时尤为凸显。
其次,复杂的制度设计对中小企业尤为不友好,抬高了参与门槛。从设立企业年金方案、遴选受托管理机构,到完成报备并实施日常管理,整个流程对资源有限的中小企业而言显得专业、复杂且隐形成本高昂。我国缺乏类似美国“集合计划”那样高度标准化、低管理成本的“一站式”解决方案,使得建立年金成为一项令人望而却步的“专业工程”。
第三,现有激励机制的精准性和穿透力明显不足。虽然我国对企业年金实行EET模式的税收优惠政策,但其宣传普及程度有限,政策利好未能有效触达广大企业与职工。对于许多现金流紧张的企业而言,远期的税收减免吸引力远不及即期的成本控制。同时,制度中缺乏类似“自动加入”和强力的“雇主匹配缴费”这类基于行为经济学的助推工具,无法有效克服个人的储蓄惰性和短视行为,导致职工参与的内生动力不足。
第四,“国家养老”的主导理念在一定程度上削弱了个人与企业的养老责任意识。我国养老保障体系长期以国家主导的基本养老保险为绝对核心,这使得社会公众普遍形成了依赖国家财政进行养老兜底的稳定预期。这种“国家养老”的文化惯性,不仅抑制了企业建立补充年金的社会责任压力和市场竞争压力,也削弱了职工主动争取此项福利的积极性。
最后,企业年金与资本市场之间良性的长期互动机制尚未完全形成。尽管监管层已推动建立三年以上的长周期考核机制以引导长期投资,但当前企业年金整体资产规模有限,在资本市场中的占比和影响力仍不突出。因此,尚未能像美国401(k)计划那样,成功构建起“养老资金长期投资→支持实体经济发展→获得资本市场丰厚回报→反哺增强年金制度吸引力”的强力正向循环,限制了其通过财富效应吸引更多参与者的能力。
这五大症结——成本挤压、制度复杂、激励不足、理念依赖与循环欠缺——共同作用,将我国企业年金长期禁锢在“优质雇主奢侈品”的窄巷之中,难以走向“普通企业标准品”的广阔天地。
四、 推动企业年金“普惠化”的四位一体改革方案
要让企业年金真正从“优质雇主的奢侈品”转变为“普通企业的标准品”,必须超越零敲碎打的鼓励政策,转向一场系统性的制度升级,核心目标是要从单纯的“鼓励参与”提升为“优化设计,主动降低参与障碍”。
首先,在立法与顶层设计层面,亟待从“部门规章”升格为“法律保障”,以强化制度的刚性与权威。首要任务是研究制定《企业年金条例》或更高层级的专门法律,从根本上提升制度的稳定性和公信力,清晰界定政府、企业、职工及受托机构各方的法定权责。在此基础上,可考虑大胆借鉴国际成功经验,引入“软性强制”机制,例如在特定地区或行业试点“自动加入”规则,规定新设立或达到一定规模的企业需默认将合格员工纳入计划,同时保障员工的自由退出权。此外,需优化税收激励的呈现方式与效果,通过加强政策宣传并探索创新设计(如允许将部分年度奖金转化为年金缴费并享受税优),让企业和员工直观地感受到建立年金是一种“薪酬优化”而非简单的“成本增加”。
其次,在企业与市场激励层面,核心目标是推动企业将年金从“成本负担”重新定义为“人才投资”,从根本逻辑上转换价值认知。 一方面,通过政策引导和标杆案例,大力推广“雇主匹配缴费”文化,鼓励企业(尤其是面临激烈人才竞争的民营企业)将其视为吸引核心人才的核心福利,并可考虑对积极匹配的企业给予额外税收抵扣,放大激励效果。另一方面,必须针对中小企业的核心痛点,大力发展和推广费率低廉、管理简化、投资选项清晰的标准化集合计划,提供“一站式”解决方案,根治“不会建、怕麻烦”的顾虑。同时,应考虑建立跨部门的政策协同,探索将“建立企业年金”作为企业享受产业扶持、人才引进、上市辅导等优惠政策的加分项,形成引导企业建立年金的政策合力。
再者,在服务与产品供给层面,必须推动全行业从“被动受理”转向“主动服务”,全方位优化参与体验。 基础设施上,着力打造全国统一、功能完善的企业年金信息服务平台,实现个人账户的一键查询与无缝转移接续,从根本上解决职工因职业流动而产生的“年金转移难”后顾之忧。产品设计上,普及推广适合国情的合格默认投资工具,如养老目标日期基金,为缺乏金融知识的广大职工提供科学、自动、一站式的资产配置方案,提升长期收益预期。监管导向上,需全面落实并强化对受托投资管理机构三年以上的长周期业绩考核,引导其摒弃短期博弈行为,专注于长期价值创造,从而提升整个年金基金的收益水平和稳定性。
最后,在社会理念与教育层面,需要推动养老文化从“依赖国家”转向“多元责任”,培育深厚的个人养老储备意识。 这是一项长期工程,需要通过媒体、社区、职场等多渠道持续开展全民养老金融教育,清晰阐释政府、企业、个人在“三支柱”体系中的各自责任,树立共同承担、早做准备的理念。同时,通过定期向社会透明化披露企业年金的整体收益情况、覆盖进展及成功案例,用实实在在的数据和效益提升制度的公信力与吸引力,最终在社会层面形成推动企业年金普惠发展的良性氛围。
五、 成熟制度面临的反思和总结
当然,美国的制度也并非完美,以下几点是关于美国企业年金养老制度缺点的反思:
一、覆盖不均与储蓄不足:制度仍依赖雇主提供,导致覆盖率并非100%,且大量员工储蓄不足,许多人因经济压力而延迟退休。
二、个人投资风险与市场波动:风险主要由个人承担,在市场剧烈波动时(如2008年金融危机),临近退休员工的账户资产会大幅缩水。
三、高昂的财政成本:巨额的税收优惠形成了沉重的财政负担,未来不排除政策调整的可能。
总结来说,美国企业年金制度和市场的成功,是市场驱动、税优激励、法律保障、个人负责的文化与制度共同作用的成果。我国企业年金要突破当前覆盖面狭窄的“精英化”困境,关键在于进行深刻的制度性革新,核心是通过精巧的制度设计,将建立年金从一件对企业“有利可图但复杂麻烦”的事,转变为一件“有益、简单且势在必行”的事。这不仅是完善社会保障体系的迫切需要,更是积累长期资本、促进资本市场健康发展、助力经济高质量发展的重要战略举措。建议以“自动加入”和“标准集合计划”为突破口,在部分省市或园区先行开展综合性改革试点,积累经验后向全国推广,稳步推动我国企业年金走向普惠和成熟。
参考文献
1. 郑秉文. (2018). 美国和英国扩大年金参与率的经验与启示. 中国社会科学院金融研究所研究报告.
2. 中华人民共和国人力资源和社会保障部. (2025). 2025年二季度全国企业年金基金业务数据摘要. 取自 http://www.mohrss.gov.cn/
3. 美国投资公司协会(ICI). (2025). 2025年投资公司协会事实手册 (ICI Fact Book 2025). 华盛顿特区.
4. U.S. Department of Labor. (1974). Employee Retirement Income Security Act of 1974 (ERISA). Public Law 93-406.
5. U.S. Congress. (1978). Internal Revenue Code of 1978, Section 401(k). Public Law 95-600.
6. Investment Company Institute. (2025). ICI Fact Book 2025. Washington, DC.
5. U.S. Congress. (1978). Internal Revenue Code of 1978, Section 401(k). Public Law 95-600.
6. Internal Revenue Service. (2024). *Retirement Topics - 401(k) and Profit-Sharing Plan Contribution Limits*.
7. Plan Sponsor Council of America. (2024). PSCA’s 67th Annual Survey of 401(k) and Profit Sharing Plans.