扫码打开虎嗅APP
本文来自微信公众号: 爱范儿 ,作者:爱范儿,头图来自:视觉中国
OpenAI 已经走过了十个年头,但现在人们讨论的焦点,早已从 ChatGPT 的产品奇迹,转移到这家公司的生存能力上:权威机构和业内人士预测,OpenAI 最早可能在 2027 年就会耗尽资金。
前不久“美国外交关系委员会”高级研究员、知名经济历史学家塞巴斯蒂安·马拉比 (Sebastian Mallaby) 在《纽约时报》刊登专栏文章,预测 OpenAI 可能在未来 18 个月内,也即 2027 年中左右烧光现金储备。
根据微软之前财报里“无意间泄露”的信息,原 Fidelity 明星基金经理乔治·诺贝尔 (George Noble) 也发文指出,OpenAI 2025 年下半年的季度亏损可能高达 120 亿美元——几乎和全年实收相同。而对于 OpenAI 来说,低垂的果实早就摘完了,创新越来越艰难,算力需求达到了 5 倍,模型的性能增长却只有 2 倍训练模型获得性能翻倍需要足足 5 倍的算力输入。
《大空头》的原型人物迈克尔·布瑞 (Michale Burry) 转发了帖子,表示自己认为泡沫将会破裂,而由于 AI 已经和整个经济强绑定,政府将不得不出面救市,就像他在 2008 年经历过的那次一样。

预测市场 Polymarket 上各种各样关于 OpenAI 的押注的关注度很高。
有人在为 OpenAI 上市时的市值下注,估值各不相同;也有人在赌政府是否会在今年 7 月之前出手救助 OpenAI;还有人押注 OpenAI 会在 2027 年前被其他公司收购。


今天最新报道,来自《华尔街日报》:OpenAI 可能计划在 26 年结束前上市。
综合整个业界的预测,回顾 OpenAI 成立至今的发展轨迹,有下面几种可能的情境:
OpenAI 在耗尽投资者后破产;
OpenAI 在一年到两年内,通过 IPO 继续募集资金;
AI 泡沫破裂,OpenAI 得到政府救市;
OpenAI 被其它巨头公司收/并购,或与其他 AI 公司合并;
以上几种情况的组合。
当然大家可以看出来,上述情境中大部分是偏负面的预测,没有覆盖所有可能出现的情况。不过站在 2026 年初的时间点,AI 泡沫论甚嚣尘上,我们还是要围绕事实——OpenAI 并不乐观的财务境况,来看看数字背后的故事。
订阅补贴带来沉重负担
在 OpenAI 官方发布的《2025 年企业 AI 状况报告》里,CEO 山姆·奥特曼透露了 ChatGPT 周活跃用户超过 8 亿。
这是一个非常优秀的里程碑,毕竟 8 亿约等于全球人口的 10%。但尴尬的是,在这些用户中付费订阅用户只占约 5%,即 4000 万人左右。
然而,去年汇丰对 OpenAI 的收入模型进行了分析,指出由于 AI 基础设施建设将在未来 5 年内对 OpenAI 造成至少 7920 亿美元的成本,OpenAI 需要在 2030 年初实现 30 亿周活跃用户,并且将付费用户比例提高到 10%,才能够避免“入不敷出”,甚至资金链断裂。
换句话说,OpenAI 的周活用户量只需要再翻两倍多一点,但是付费用户数量却需要增长 6.5 倍。
这份报告来自于汇丰环球投资研究 (HSBC Global Investment Research),去年 11 月 24 日发布,名为《OpenAI:重新分析承诺与现金流》(OpenAI: Reassessing Promises and Cash Flow),作者是欧洲 TMT 和全球科技解决方案的首席 Nicolas Cote-Colisson。

OpenAI 要完成几乎不可能的用户增长,与此同时还要和 Google、Anthropic 等美国本土对手,以及大洋彼岸纷纷重金入局 AI 的互联网巨头公司和 AI 小龙展开直接的竞争。
即便到了 2030 年 OpenAI 能实现 2-3 亿不等的付费用户,OpenAI 仍然需要支付巨额的算力成本去补贴其余 27-28 亿使用 ChatGPT 的免费用户。
OpenAI 最近宣布为免费和 Go 档用户加入广告,毫无意外也是因为在 7 亿周活用户的量级上做补贴的成本太高了,越来越难以承受。
而另一边,最新消息 Google 开始给 Gemini 用户发放 Google Cloud 额度了(Pro 每月 10 美元,Ultra 100 美元)——谁也不好说,没准这就是 OpenAI 被拖死的开始呢?


OpenAI 的营收渠道
即使 OpenAI 实现了 2-3 亿付费用户的目标,仅靠订阅收入和广告可能仍然无法回本。
综合 OpenAI 自己的预测以及第三方研报,ChatGPT 本身到 2030 年的累积订阅收入将达到 2700 亿美元,而整个公司的年收入目标更是要达到 1700 亿美元左右,并且努力冲击 2000 亿美元。
而 ChatGPT 订阅只能提供一部分,能够提供的年化收入只有 480-720 亿美元左右。粗略估算,到 2030 年,OpenAI 仍会有 1000-1500 亿美元的年收入缺口,需要开拓其它领域,增加收入来源。
潜在的收入来源包括:
广告:OpenAI 已经有庞大的用户基础,且用户粘性还算不错,广告展示和转化确实可能成为重要的收入支柱。但问在大语言模型产品中如何自然地植入广告,不只是 OpenAI,也是所有类似公司待解的难题。
消费者硬件:传闻 OpenAI 可能在 2026 年下半年推出自有硬件设备,APPSO 和爱范儿此前报道该设备可能是一个“笔”形的产品。综合各权威信源,OpenAI 对富士康等 OEM 提出了高达 4000-5000 万台的备货要求。不过上述消息尚未得到官方确认。
API和 Agent 服务:随着 AI agent 应用程序和变成 API 使用案例的增长,这块业务确实有潜力带来可观收入。
但问题是,和具有记忆能力的大语言模型终端产品不同,API 是相对商品化的,只要性能相似、价格合理,用户就敢于比较轻松地切换不同 API 提供商。这意味着 OpenAI 很难在 API 业务上形成持续的壁垒。
以及还有一个地缘问题:中国的最广大用户是很难转化为 OpenAI 的用户的(无论是 ChatGPT 还是 API)。而此时十年前的硅谷增长命题“下一个十亿”又回来了,这也是为什么你会看到 OpenAI 在疯狂地培育印度市场。
企业许可:像 Perplexity 这样的公司使用 OpenAI 的模型来构建独特的产品,这部分 B 端业务相对稳定,但增长空间有限。另外就在前两天,苹果为 AI Siri 计划引入了 Gemini 作为底层模型供应商,虽然没有完全取代 ChatGPT(在苹果计划中 Siri 的部分功能可能分别由不同模型驱动),也为 OpenAI 的大客户增长带来冲击。
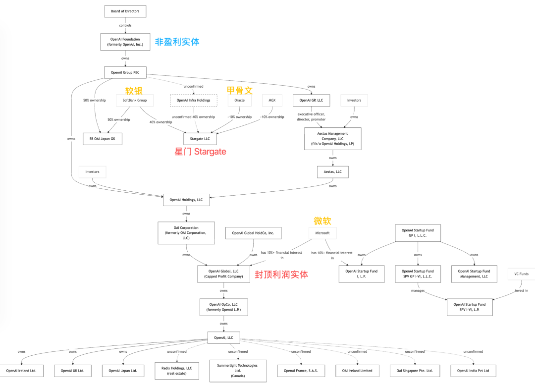
OpenAI 在过去一年里与英伟达、甲骨文、微软、AMD、CoreWeave、Google 等公司,达成了极其复杂的连锁交易。在这些交易当中,OpenAI 或许能够获得一些周转资金,或是基础设施费用的减免。
但问题是,这个巨大的“命运共同体”的本质,是拿钱去搞基建——OpenAI 只是过手,不是钱最终流去的方向。

金钱窟窿
根据今年 1 月公布的细节,OpenAI 整个 2025 年的实际收入达到 130 亿美元(去年 OpenAI CFO 曾经预测 25 年 ARR 200 亿美元,仅供参考)——与 2024 年的 37 亿美元收入相比,实现了惊人的增长。
然而,这种增长伴随着巨大的成本。据 The Information 报道,OpenAI 在 2025 年上半年的实收为 43 亿美元,但现金消耗达 25 亿美元,研发支出高达 67 亿美元。
前不久有消息称,软银为 OpenAI F 轮注入了 410 亿美元的现金(其中软银 Vision Fund 2 300亿,共同投资者 110 亿)。据报道,软银为了完成这笔交易不得不提前清算其它投资头寸。
昨天,The Information 再爆料 OpenAI 新一轮融资的总额可能高达 100 0 亿美元。其中除了软银的 300 亿之外,还有英伟达拟投资的 300 亿,以及亚马逊的 200 亿美元左右。
显然,市面上能扶得起 OpenAI 的资方已经不多了。OpenAI 的资方早已不再是 VC、PE,而是整个产业。算力提供商既是 OpenAI 最大的债主,现在又要变成最大的股东。左手倒右手的资本循环,更加彰显这个命运共同体的本质。
根据德意志银行今年 1 月的最新预测,OpenAI 在 2026 年的全年现金消耗将飙升至 170 亿美元左右。也就是说,以现在的烧钱增速来看,如果 OpenAI 谈不下来这轮 1000 亿的钱,可能不到两年 F 轮融资就可能烧完。
与此同时,前面提到的汇丰首席分析师 Nicolas Cote-Collison 在研报中预测,OpenAI 到 2030 年仍然无法实现盈利,累计自由现金流仍然为负。他认为 OpenAI 处在一个史无前例般的财务黑洞当中:在扣除已知的融资和预计收入后,汇丰计算 OpenAI 将面临高达 2070 亿美元的资金短缺。
2070 亿美元是什么概念?OpenAI 必须在未来 5 年内,平均每天额外筹集 1 亿美元,才能填补窟窿。金融时报 Alphaville 博客做了一个著名的讽刺:OpenAI 本质上只是一个“盖着网页的金钱窟窿”(a money pit with a website on top.)。
问题是,填补窟窿的方法还没有找到,但 OpenAI 继续花钱的承诺已经给出去了:在接下来的 5 年里,日常产品服务的后端造成的数据中心租赁费用可能高达 6200 亿美元——OpenAI 的用户增长速度早已超过了数据中心修建的速度,所以不得不从微软、亚马逊、甲骨文等租用数据中心提供算力。
还有电费,OpenAI 对于 Stargate 数据中心的目标,是到 2030 年底拥有超过 36吉瓦的 AI 算力,相当于比美国佛罗里达州还要大的用电需求。
根据汇丰的估算,算力租赁、基建、电力相加起来,OpenAI 未来 5 年内的基础设施总成本将高达 7920 亿美元,其中算力账单将高达 4300 亿美元。基建的投资增速只增不减:CEO 奥特曼还提出未来 8 年总计 1.4 万亿美元的总算力承诺。
OpenAI 需要更多的钱,但已经投进去的巨头当中开始有人坐不住了。以微软为例,其最新财报显示云计算 45% 的积压订单来自 OpenAI。但与此同时,微软的资本支出增幅高达 89%,完全突破了最近 10 年以来的 CAPEX 曲线。
财报发出后,微软股价一度暴跌 10%。


OpenAI 这种巨大的、永无止境的资本需求,也是市场上出现关于政府救市、2027 年 IPO 或被收购等各种猜测的原因。

再回头看刚才提到的 OpenAI 千亿美元融资:该轮融资的投前估值,可能在 7300-7500 亿美元左右。再结合 OpenAI 1 月披露的初步财务摘要,2025 年全年实际营收 130 亿美元——意味着 OpenAI 的市销率高达 56 倍。
对于一个还在巨额亏损的公司来说,这个估值让人不得不担忧。对比其它科技巨头,英伟达、微软均为高额盈利,市销率分别为 24.5 和 12 倍;成熟盈利模式的科技巨头市销率一般在 10-15 倍左右。
假设 OpenAI 上市并进入标普 500,指数里唯一比 OpenAI 市销率高的是 Palantir,超过 100 倍。但 Palantir 不仅处于盈利状态,还和全球混乱局势正相关。如果 AI 泡沫破裂,世界经济遭到重创, Palantir 只会赚得更多,但 OpenAI 可能会完蛋。

OpenAI 的估值,赌的其实是它能够从 AI 产品、服务商和基模供应商,进化为一个全球级别的 AI“基础设施”。但如果 2027 年之前它无法通过各种方法实现前面提到的付费用户增长,并且获得规模更离谱的新融资的话,7500 亿美元估值将面临巨大的回调压力。
事实上,整个 AI 行业都被卷入了这场前所未有的烧钱竞赛。
根据 IDC 等多家研究机构的数据,2025 年 AI 基础设施支出达到了惊人的规模:四大科技巨头(亚马逊、微软、Alphabet 和 Meta)去年在 AI 基础设施上的资本支出超过 3000 亿美元;瑞银估计,全球企业在 AI 基础设施上的支出,在未来几年内将上升到每年 5000 亿美元。
这种前所未有的基础设施投资浪潮,是由 AI 模型的巨大计算需求,以及主要技术公司之间 AI 能力和产品的激烈竞争所驱动的。
传统软件实现规模化的成本更低,但 AI 能力的规模化需要天量的前期投资。随着模型越来越大,训练和推理的成本只会继续上升。每个模型推理的高昂成本,包括并不限于显卡算力、电力、运营成本、人力成本等等,都进一步加剧各公司财务的紧张。
市场份额刺刀战
虽然 ChatGPT 在 2025 年曾一度凭借网页端超过 80% 的流量(数据源自 Visual Capitalist)建立起接近垄断的优势,但到了 2026 年初,这种优势正在被迅速蚕食。
根据 Similarweb 2026 年 1 月的最新监测(和 Visual Capitalist 统计相比,增加了移动端的统计口径),随着 Google Gemini 在 Android 生态的深度发力,ChatGPT 的总体流量份额在 68% 左右,而 Gemini 则成功突破了 18% 的关键门槛。
这意味着,AI 聊天市场已从“一家独大”开始进入双雄争霸,甚至群雄并起的新阶段。

根据 Google 官方博客,Gemini 在 2025 年 11 月突破了 6.5 亿月活跃用户。这是一个重要的里程碑,虽然仍低于 ChatGPT 的 8 亿周活跃用户,但差距正在逐步缩小。
与此同时,Anthropic 的 Claude 在特定领域特别是编程和代码相关任务中表现优异,正在蚕食 OpenAI 的专业用户基础。根据 The Information 最新报道,Anthropic 预测其营收可能会在 2029 年超过 OpenAI。
另外,埃隆·马斯克的 xAI 也在虎视眈眈,依托着 X(原 Twitter)的庞大用户群体。
与竞争对手不同,OpenAI 缺乏一个“杀手级应用”生态系统来深度绑定用户:
Google 拥有整个工作空间(Gmail、Docs、Sheets 等)和 Android 生态系统的加持;
Anthropic 在专业的 Claude 代码使用方面建立了良好口碑;
xAI 拥有 X 平台的分发渠道和用户基础。
在 OpenAI 能够推出自己的杀手级应用或物理设备之前,通往 26 亿用户的道路可能会异常艰难。
资本的退路上充满荆棘
随着公司估值突破 7500 亿美元,自由市场的接盘能力已经接近极限。在 2026-2027 年的融资环境中,IPO 已经是 OpenAI 不得不考虑的突围战。《华尔街日报》今天报道,援引知情人士称 OpenAI 计划在 2026 年第四季度前完成上市。
尽早上市,OpenAI 尚可以利用公众目前尚且高涨的乐观情绪,将基建融资的风险分散给二级市场的全球资本。这符合股东套现的需求,同时也是维持 OpenAI 烧钱速度的可持续融资方案。
然而,IPO 的时间选择至关重要。汇丰研报指出,OpenAI 目前仍然处在一个相对“轻资产”的阶段。但如果 Stargate 项目真的推进下去,到了 2030 年,OpenAI 将转变为一家背负上千亿美元硬件折旧压力的重资产公司——IPO 的风险将成倍增加。更别提届时投资者对 AI 的热情可能已经冷却。
不仅如此,通往 IPO 的道路上,荆棘重重。除了前面提到的财务窟窿之外,OpenAI 还需要解决公司架构、财务和法务上的一些问题。
比如,OpenAI 当前的“非盈利+封顶盈利”(nonprofit + capped profit) 架构,本身就是一个非常扭捏的发明,与当前二级市场的规则格格不入。如果要 IPO,OpenAI 势必要再经历一次争议性拉满的架构重组(更别提马斯克也已经发出了诉讼,要求千亿美元的天价赔偿,也会进一步让事态复杂化)。
此外,OpenAI 与微软、英伟达、甲骨文等公司之间复杂且令人费解的连环资本局,在上市的时候也必须公之于众。并且这些交易的细节,也会对 OpenAI 去年所谓的 130 亿实收的真实情况带来修正。

政府接盘的可能性
考虑到 AI 的战略重要性以及 OpenAI 的关键作用,政府干预——无论是崩塌的时候出面救市,还是直接参与投资,甚至像 Palantir 那样将其“国有化”都是完全有可能的。
硅谷公司曾经崇尚海盗精神,但现如今 AI 圈子里已经全然沉浸在贸易保护主义当中。DeepSeek、Qwen、Kimi、GLM 等中国模型早已迎头赶上,本土的 OpenAI、Antropic 等公司也在借用地缘政治为自己溢价。
OpenAI 作为美国 AI 霸权的排头兵之一,事实上已经获得了某种类似于“军工复合体”的地位。而这种地位,也有可能为其提供一层隐形的国家背书和保障。
一种可能性是,政府通过低息贷款、税收抵免等方式来减轻 OpenAI 的财务负担。以及,政府还可能大规模采购 OpenAI 服务,为期提供流动性。
这个事情的底线在于,美国政府可能不会允许领先的美国 AI 企业因为资金链断裂而崩溃,所以可能会届时出面救市。
然而,政府救助也会带来独特的挑战,可能会严重影响 OpenAI 的运营自由度和战略方向。而且,在一个政治极化的时代,是否救助一家 AI 私企,必然会成为充满争议的政治话题。
大而不倒,泡沫何时破?
OpenAI 无疑在技术方面取得了巨大成就。GPT-4、GPT-4o 以及后续的模型都代表了人工智能的最前沿水平。ChatGPT 已经成为有史以来增长最快的消费者应用之一,8 亿周活跃用户就是最好的证明。
但将技术成功转化为财务可持续性,是下一个更加困难的挑战。接下来,每个新模型都需要更强大的计算资源,更多的训练数据,更长的训练时间。这意味着 OpenAI 不能停止投入,必须持续增大投资才能保持技术领先。
但是,AI 技术的进步现在似乎也撞上了所谓的“规模法则墙”。模型训练花费的成本更高,收益却更低。GPT-5 就是这个边际收益递减的最糟糕案例……。
这就形成了一个恶性循环:需要更多资金来保持技术领先,但技术领先又需要更多资金来维持,而盈利的目标却似乎越来越遥远。
从很多角度来看,OpenAI 确实“大而不倒”(too big to fail)。有太多的 VC、PE、大银行、产业巨头和经济利益与它紧密相关。放任它资金链断裂将产生巨大的连锁反应,各方绝对不可能视而不管。
综上所述,事态发展的最佳方向,是 OpenAI 一边追赶模型性能,一边推出新服务来增长收入,同时获得过桥融资来维持运营,最终在 2027 年左右 IPO。
整个 AI 行业多少都面临着和 OpenAI 类似的困境。成百上千亿美元资金涌入,推高了估值,创造了一个看似繁荣的生态系统。但仔细观察就会发现,很多 AI 公司的亏损增速远比收入增长更快。AI 投资已经变成了一个信仰行为,而非务实的财务投资行为。
金钱不是万能的,但没有钱是万万不能的。
OpenAI 能否在资金耗尽之前,找到活路?
本文参考来源:
TechCrunchhttps://techcrunch.com/2025/10/06/sam-altman-says-chatgpt-has-hit-800m-weekly-active-users/
The Informationhttps://www.theinformation.com/articles/nvidia-microsoft-amazon-talks-invest-60-billion-openai
https://www.theinformation.com/articles/openai-projected-least-220-million-people-will-pay-chatgpt-2030
OpenAI 博客The State of Enterprise AI 2025 Report
财富杂志https://fortune.com/2025/11/26/is-openai-profitable-forecast-data-center-200-billion-shortfall-hsbc/
金融时报 Alphavillehttps://www.ft.com/content/23e54a28-6f63-4533-ab96-3756d9c88bad
SimilarWebhttps://www.similarweb.com/top-websites/ai-chatbots-and-tools/
彭博社https://www.bloomberg.com/news/articles/2025-10-02/openai-completes-share-sale-at-record-500-billion-valuation