扫码打开虎嗅APP

搜索历史
删除
完成
全部删除
热搜词
2026-02-12 16:27

已向12315、市监局举报,天使之颜、匀美博士违规添加

本文来自微信公众号: 美妆研究所SHOWCASE ,作者:美妆研究所,原文标题:《已向12315、市监局举报!天使之颜、匀美博士违规添加》


继美妆研究所「妈妈梳妆台乱象调研」系列报道揭开白牌收割银发人群的营销套路后,近日,知名美妆测评博主“美妆侦探卢老板”通过成分检测实锤了这一乱象。


美妆侦探卢老板是美妆护肤第三方检测领域深耕11年的专家,其所发布的视频《白牌检出违规成分,妈妈的护肤品安全吗》中称,在随机抽检了一批专门针对中老年女性的白牌护肤品后,团队发现天使之颜玻色因人参抗皱精华液(批次号:2025K20B01)和匀美博士人参精粹抗皱焕颜精华液(生产日期:2025/08/19)这两款样品,含有两个未在成分备案中注明的防腐剂。


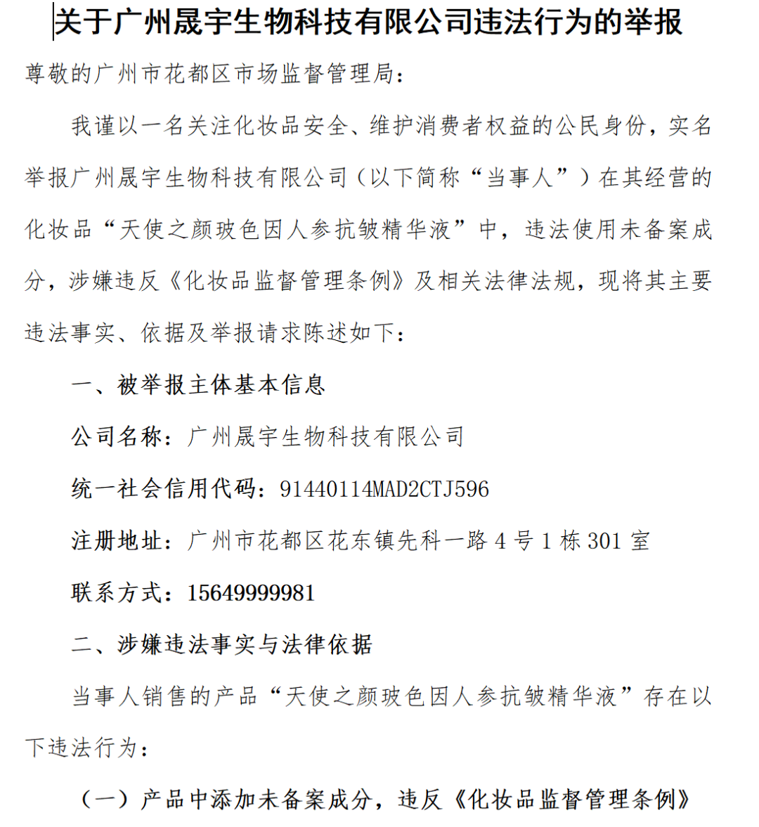
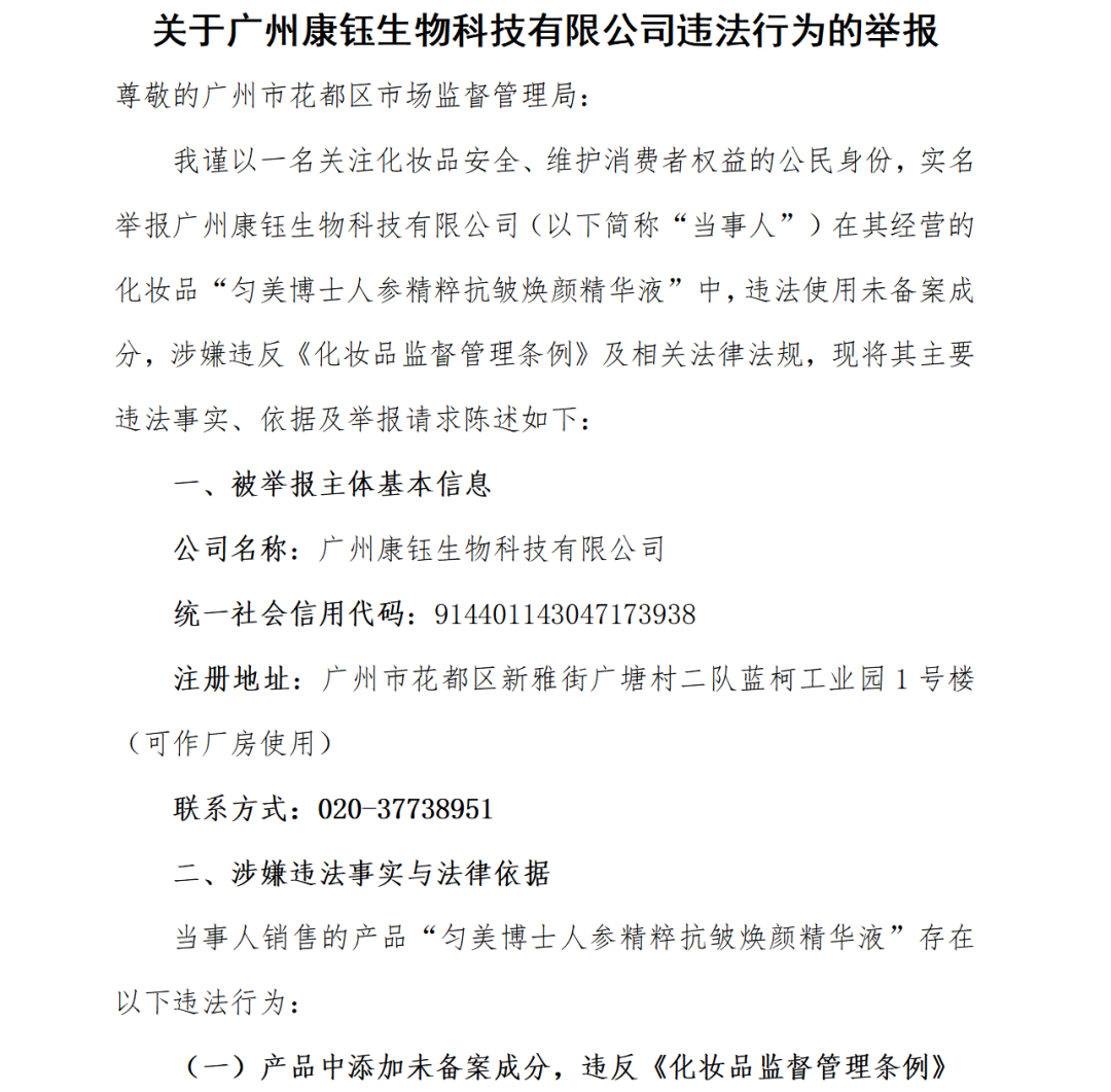
一纸检测报告,再度为银发美妆市场的质量监管拉响警报。对此,作为美妆研究所showcase特聘法律顾问,王乐律师团队已向12315提交天使之颜和匀美博士品牌母公司违法行为的举报,线下也向这两家公司所在地的市监局提交了举报信。





在妈妈梳妆台上极为常见的一个产品是“瓶子里有根人参的护肤品”。此次检测有违规行为的天使之颜和匀美博士就是主打“人参”的两个白牌。


其中,匀美博士并未搜到抖音店铺,其主要明星产品人参精粹抗皱焕颜精华液和贵妇膏主要在C店销售。



天使之颜品牌抖音店铺粉丝360万,明星产品玻色因人参抗皱精华液产品售价为69.99元/两瓶,其销量接近300万,小红书有非常多的帖子提到自己妈妈买了该产品。



美妆侦探卢老板在视频中表示,天使之颜玻色因人参抗皱精华液(批次号:2025K20B01)和匀美博士人参精粹抗皱焕颜精华液(生产日期:2025/08/19)这两款人参抗皱精华,分别都检出了两个未在成分备案中注明的防腐剂“2-溴-2-硝基丙烷-1,3-二醇”和“4-羟基苯甲酸甲酯(以酸计)”。


根据《化妆品监督管理条例》及《化妆品标签管理办法》,化妆品标签应当在销售包装可视面标注全部成分,以“成分”为引导语按含量降序列出。备案/标签未标注的成分,原则上不得检出。



其中“2-溴-2-硝基丙烷-1,3-二醇”即化妆品行业所称的“布罗波尔”(Bronopol),一种具有刺激性、可能引发接触性皮炎的防腐剂。该成分已被美国华盛顿州列为化妆品禁用成分。


未标注的防腐剂意味着消费者无法预见潜在风险,特别是针对皮肤更为敏感的中老年消费群体。这些产品备案为“人参抗皱精华”,却隐秘添加未标注的防腐剂,违反了化妆品标签管理规定。


然而,即便检测含量在安全限量范围内,这种“未标注”的行为本身,已构成对消费者知情权的侵犯,并可能让对特定成分敏感的人群在不知情下使用,性质更为恶劣。


此前,美妆研究所在“妈妈梳妆台乱象调研”系列稿件中,有专业配方师对美妆研究所表示,从备案表来看,天使之颜的产品成分除了甘油和保湿剂,基本上都是增稠剂。



护肤品牌onTop联合创始人兼研发总监任昌昊在接受采访时也提到,“从天使之颜配方备案有效成分的实际排序来说,确实大多数功效成分都在微量添加里,但这款产品最大的问题还是防腐体系,这用的是很廉价的方案,添加量可能也不少。至于里面的这根人参,虽然其本身可以高温灭菌,但根据备案表,其备案的成分是人参提取物,说明瓶子里这根人参不会用在皮肤上,所以它的效果就和一个装饰或者包装差不多。”


针对很多用户质疑该品牌所用人参“是不是假人参或萝卜须”这一疑问,天使之颜的官方旗舰店客服始终以“人参都是正品”的统一话术回复。


某匿名行业人士告诉美妆研究所,“现在这个工业化发达的年代,产品成本都可以压得比较低。比如前几年爆火的一整根人参饮料所采用的人参是人工种植五年以下人参。若一次性购买相似大小粗细的人参50根以上,一根批发价为2元左右。”


除了天使之颜外,小红书上还有不少人晒出几乎相同的“产品包装”。多个不同品牌均推出内含整棵人参的护肤品,外观雷同,主打概念一致。


来源于小红书截图


对于天使之颜和匀美博士未标注防腐剂成分这一情况,美妆研究所咨询了行业内资深配方师,分析其背后可能存在几种原因:


①首先可能是原料生产过程中,合成工艺杂质处理不彻底,导致微量防腐剂残留。


②原料商在供应某些复合原料时,实际添加了防腐剂以保证原料稳定性,但未向品牌方如实披露,导致品牌方“不知情”而未标注。


③某些植物提取物本身在特定工艺下,可能天然含有或转化产生微量此类物质。


但也有某行业资深配方师对美妆研究所直接表示,“布罗波尔”(Bronopol)这款防腐剂“不太常用”,但还在一些违法添加里还挺常见的。“看它的添加量,感觉就不是添加剂带入的情况,一般做防腐大概就是这个量了;下面那个4-羟基苯甲酸甲酯(以酸计)的成分就是尼泊金甲酯,很常规的防腐剂,而且量也是常规的添加量。”


也就是说,这个防腐剂很有可能是品牌蓄意添加的,问及理由时,该配方师表示,产品生产的时候是有很大操作空间的,虽然这一做法违规但一般也不会查这个。“真的按配方做防腐可能会有问题,或者是成本会高,而违规成本低。”


若经监管部门认定该成分为主动添加,这两个品牌将构成标签标识不符合法定要求的违法行为。


此前,美妆研究所发布了多篇曝光白牌营销套路的文章,在《男模扮专家、直播间喊干妈...这些备案白牌这样收割你父母|妈妈梳妆台乱象调研①》《起底梵蜜琳/郑明明/梦希蓝们的“贵妇膏”真相|妈妈梳妆台乱象调研②》《“总统合影”背后的艾珀莎:揭露白牌创始人IP的信任制造链|妈妈梳妆台乱象调研③》等系列报道中,我们总结了这些白牌针对中老年女性群体的精准营销套路:


①制造焦虑:无限放大衰老恐慌,长斑长皱纹现在不管,以后花多少钱都救不回来。


②夸大功效:“没有祛不了的斑、16岁用到80岁”,带货主播们张口就来。


③包装权威:用“祖传的、草本的、天然的”博中老年人好感,或者找个男模冒充国外专家,买个协会头衔,用营销手段代替科学实证。


④杀手锏:开口就叫妈。主播们打开手机天天见,一口一个妈,你辛苦一辈子了要为自己活一次。妈妈听完觉得这钱,该花!


⑤价格诱惑:原价几百上千,现在99买一送一,平时买菜都要抢打折的妈妈,哪能不动心?


正是通过上述一套组合拳,许多类似的白牌产品得以在市场上泛滥,其中不乏月销过亿者。而为此买单的主力,正是41-60岁、触网日深却又信息辨别能力相对较弱的中老年女性群体。


银发经济浪潮下,中老年护肤品市场成为新的增长蓝海,却也成了违规添加与营销乱象的“重灾区”。打击“坑妈”乱象,不仅需要持续的市场监管利剑高悬,更需要平台对夸大宣传、虚假营销的内容加强审核,以及品牌方对供应链管理与成分标注的绝对诚实。


此次防腐剂违规添加的曝光,是我们揭露“妈妈梳妆台乱象”的又一发现。如果您也遇到类似遭遇,欢迎通过评论区与我们分享。


我们持续追踪这一领域的违规乱象,目的不止于曝光,更在于推动行业建立更透明的品控标准。为此,我们邀请长期服务于美妆企业的王乐律师团队,为希望自查自纠、完善合规体系的品牌提供专业支持。

本内容来源于网络 原文链接,观点仅代表作者本人,不代表虎嗅立场。
如涉及版权问题请联系 hezuo@huxiu.com,我们将及时核实并处理。
频道: 商业消费

支持一下

赞赏

0人已赞赏

大 家 都 在 搜

好的内容,值得赞赏

您的赞赏金额会直接进入作者的虎嗅账号

    自定义
    支付: