扫码打开虎嗅APP
本文来自微信公众号: 物流沙龙 ,作者:陈齐
众所周知,物流是一个男性从业者居多的硬核圈子。长久以来,有的人对物流的印象,可能是充满江湖气的,而女性似乎只能在边缘做做后勤。
但时代变了,当下的物流行业,早已告别了靠拼体力、酒桌兄弟和打天下的草莽时代。如今拼的是什么?是极致的降本增效,是复杂链路的跨界协同,是精确到小数点的数据风控。而这,恰恰让女性物流人能够很好的发挥自身优势。
在这场向精细化运营的转型中,女性物流人的韧劲、细节控和秩序重建能力,在物流舞台上大放异彩。
本文将为你提供一份极具实操价值的女性物流人职场发展指南。无论你是刚入行的新人,还是遭遇晋升瓶颈的中层,这篇文章都将帮你梳理和分析:
l女性在物流圈有哪些特有的底层优势?
l哪些高薪核心岗位简直是为女性量身定制的?
l如何不拼江湖气,用数据和共情实现职场晋升?
l怎样避开误区,建立起让人敬佩的长期影响力?
首先是跨界协同中的破冰能力。物流是一个容易产生摩擦的行业。上游采购催进度,下游销售催交付,中间还要夹着车队、仓库和海关。当突发状况出现,女性物流人可以很好的应对。
因为其具备较强的共情力和情绪缓冲能力。在处理这些多方利益冲突时,女性擅长以退为进,用温和但坚定的态度把各方重新拉回谈判桌,用最低的沟通成本达成共识,成为整条供应链上不可或缺的润滑剂。
其次是对数据和风险的敏锐度。物流行业的利润其实薄如刀片,靠的全是在海量数据中抠成本。哪怕是报关单上一个小小的归类错误,都可能让公司面临巨大的经济损失甚至是合规风险。女性的耐心和严谨,以及对错误的零容忍态度,是构建企业物流风控体系坚实的底座。
最后是化解无序状态的重建能力。在传统的物流圈子里,很多人崇尚个人英雄主义,喜欢在半夜处理突发异常,享受解决危机后的成就感。但聪明的女性物流人通常讨厌这种无序的混乱。
遇到问题时,女性不仅仅停留在解决当下的危机,她们可以通过制定流程来杜绝隐患,静下心来复盘异常原因,建立标准操作规范,把对个人经验的依赖转化为系统的自动化运转。
接下来最关键的一步,就是把这些优势带入到真正能产出高价值的物流岗位中去。
结合前面提到的三大性别优势,物流圈里有三类极具发展潜力的核心岗位,其实就是为女性量身定制的舞台。
第一类是把柔性沟通发挥到极致的枢纽型岗位,典型代表是大客户物流管理和运力采购管理。
l在面对核心大客户时,物流服务的本质就是体验管理。当遇到大促爆单或者大面积延误等危机时,客户的情绪往往非常焦躁。这时候,女性自带的共情力和倾听技巧就能迅速发挥作用。女性往往能以更柔软的身段先接住客户的情绪,随后再递交一份条理清晰的应急方案。这种既能提供情绪价值又能落地解决问题的能力,是稳固大客户关系的最强纽带。
l而转向上游的运力采购环节,面对那些常年在江湖里摸爬滚打的车队长和专线老板,女性的柔性手腕同样是极佳的谈判利器。女性采购往往能够和颜悦色地坐在谈判桌前,用最温和的语气,甩出最严密的数据报表和时效考核底线。伸手不打笑脸人,这种外圆内方的谈判风格,往往能拿到更底层的成本价,也能把难搞的供应商管理得服服帖帖。
第二类是把数据敏感度和风控能力变现的精密型岗位,典型代表是供应链计划和关务合规。
l计划类岗位可以说是整个供应链链条的大脑,这类工作完全不需要去仓库风吹日晒,而是坐在办公室里和海量的数据打交道。既然女性对错误零容忍,且具备极强的细节把控力,那么做库存周转模型和需求预测就是绝对的主场,女性往往能在复杂的表格和系统算法中敏锐地捕捉到异常。
l关务与贸易合规岗位也很适合女性。国际物流涉及各国复杂多变的海关政策、商品归类和关税核算,容错率几乎为零。需要咬文嚼字的严谨和对法规的深刻理解。面对成千上万条枯燥的报关明细,女性能耐得住性子。这类依靠专业细心垒起壁垒的岗位,越老越吃香,是名副其实的金饭碗。
第三类是发挥秩序重建能力的顶层设计岗位,典型代表是物流项目管理和流程优化专家。
l前面说到,女性渴望建立清晰的规则。物流项目经理干的正是这件事。当公司上线一套新的仓储管理系统,或者承接一个极为复杂的跨国物流新项目时,需要有人去协调开发研发、库房现场、财务结算等各个互不相通的部门。
l流程优化这块,女性擅长把那些依靠老员工个人经验的隐性动作,全部转化为白纸黑字的标准作业程序。通过推行标准化,不仅能把杂乱无章的业务梳理得井井有条,更能顺理成章地掌握业务规则的制定权。
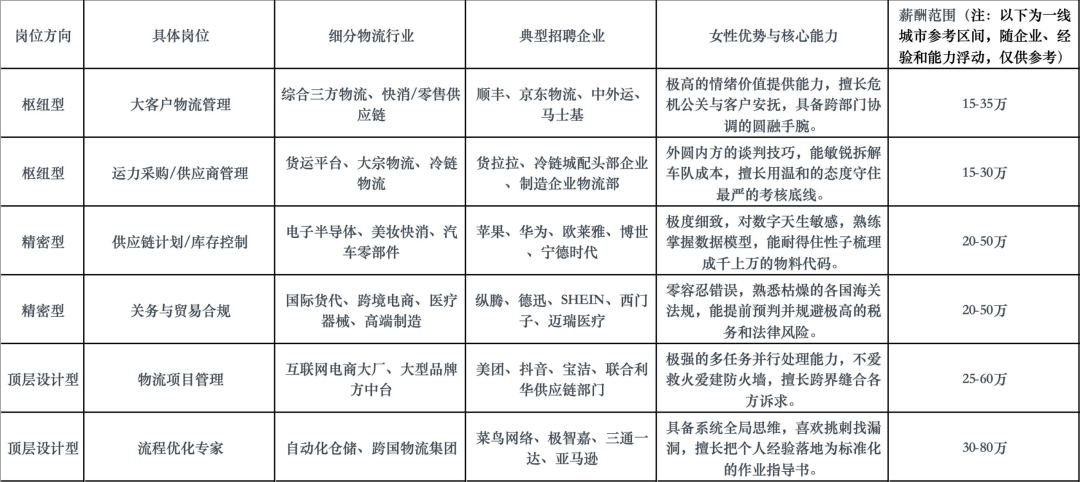
这里结合目前的物流招聘市场真实情况,为你整理了一张适合女性的物流岗位画像盘点表。

要想顺利实现晋升,女性必须转变思维,把咱们姐妹们的底层优势转化为看得见的领导力。具体可以从以下四个维度去系统性发力。
第一步,从只做执行,升级为用数据向上管理。
千万不要把你的细致和对数据的敏感,仅仅消耗在无休止的核对账单和盘点库存上。老板不需要一个超级核算员,老板需要的是能帮他看清业务大盘的仪表盘。
你可以定期把手头的业务数据做成直观的分析报告,当你开始用数据帮老板找漏点、挖利润的时候,你在他眼里就不再是一个听话的下属,而是一个具备经营者思维的战略伙伴,这才是晋升核心管理层的第一块敲门砖。
第二步,放弃低效酒桌社交,用跨部门共情力构建利益联盟。
很多女生觉得,自己不抽烟不喝酒,融不进领导和供应商的圈子,晋升就会吃亏。这其实是个巨大的伪命题。靠吃喝称兄道弟建立起来的塑料交情,在真正的利益冲突面前一触即溃。
女性真正的高级社交,是利用天生的共情力和协同能力,在跨部门之间织起一张坚不可摧的利益网。物流是一个极度依赖其他部门配合的后台支持部门。你要主动伸出橄榄影,用温和的沟通去了解他们的核心诉求,帮他们梳理提效的流程,切实解决他们的痛点。这种基于专业和解决问题建立起来的跨部门影响力,比任何酒桌上的吹捧都要硬核得多。
第三步,克服职场谦逊症,学会理直气壮地争取功劳。
在很多时候,一个项目明明是女性在默默承担了落地工作,但到了汇报的时候,女性往往习惯于退居幕后,把我们团队怎么怎么样挂在嘴边,把高光时刻拱手让给了更善于表达的同事。
在物流这个崇尚结果导向的行业里,过分的谦虚不可取。你要习惯于在邮件里、在周会上、在关键的汇报节点上,清晰且坚定地表达出你的个人贡献。你只需要用你最擅长的严密逻辑和详实数据,一二三四点地列出你在危机处理中做出的关键决策,把每一次成功的复盘,都变成展示你个人不可替代性的秀场。
物流圈存在着一些江湖气、大嗓门和烟酒社交。作为女性,想要在这个圈子里不仅能活下来,还要能建立起属于自己的绝对影响力,首先要做的就是注意这些职场误区。
第一个是无意识地沦为团队里的“老妈子”。
在很多物流团队里,一旦开会,主动去拿笔记本做会议记录的可能往往是女生。跨部门联谊,负责订下午茶和安排场地的可能往往是女生。
你花了大把精力在维护团队情绪和行政琐事上,老板只会觉得你是个性格很好的后勤人员,绝不会把你和杀伐果断的业务核心联系起来。所以,要有选择的拒绝这些非核心工作,把精力都砸在能产出硬核业务数据的地方。
第二个是被江湖气拿捏。
物流现场经常充满了突发状况,有的人会提高音量来掩饰心虚,或者企图通过施压让你退让。
但在职场上,音量绝对不等于真理。最有效的反击不是更大声地吵回去,而是运用情绪隔离能力。你可以冷静地看着他发泄,等他吵累了,再拿出一沓详实的数据报表或者系统日志,用最平静的语气指出问题的核心节点到底在哪里,这让你在气场上形成降维打击。
接下来就要主动出击,系统性地构建你在物流圈的个人影响力。
一方面,要打造外圆内方的专业人设。
所谓外圆,就是把温和与沟通天赋发挥到极致。不管是面对桀骜不驯的司机,还是咄咄逼人的客户,你永远是态度最好、最讲道理的那一个。伸手不打笑脸人,这是你的社交保护色。
但更重要的是内方,也就是在涉及到成本底线、合规流程和时效考核时,你的原则必须硬得像一块钢板。你可以笑着跟供应商聊天,但罚款单必须按合同一分不差地开出去;你可以耐心倾听仓管员的抱怨,但违规操作的整改报告必须按时交上来。当所有人发现你脾气极好但规矩极严、完全按套路出牌且绝不退让时,敬畏感就会自然产生。
另一方面,寻找职场同盟,构建你的反脆弱护城河。
你要有意识地去寻找和结交那些同样优秀的女性从业者,大家信息互通,资源共享。同时,在跨部门合作中,多去结交那些掌握核心资源的领导,无论男女。你用你的专业和严谨帮他们解决痛点,他们就会在关键时刻为你提供背书。
当你的专业能力不可替代,你的信息网络四通八达,你的跨部门人脉坚不可摧时,没有人能够撼动你的地位。
物流这个庞大的行业,看似是由钢铁、货车和仓库构成的粗犷世界,但真正让无数货物跨越山海安全抵达的,缺不了女性们温柔而坚定的力量。物流圈离不开女性,这不是一句赞美,是不可辩驳的客观事实。
最后,祝所有了不起的物流“花木兰们”,三八妇女节快乐!愿你们在未来的日子里,手中有利剑,眼中有星光,在属于自己的领域里,继续走得坦荡又从容。