扫码打开虎嗅APP
本文来自微信公众号: 物业K线 ,作者:严明会
2020年3月13日,烨星集团(01941.HK)在香港联交所挂牌上市。
那时,疫情冲击、全球股市动荡、美股多次熔断,而烨星集团公开发售获得1948.62倍超额认购,成为新的“超购王”。那一天,少东家赵伟豪与老将吴国卿并排而立,在镜头里定格下了踌躇满志的模样。
2026年3月12日,烨星集团上市六周年的前一天,联交所一纸公告为这六年写下注脚:公开谴责。
违规、培训指令,吴国卿与赵伟豪这对“职业经理人+家族少主”的组合,与公司一起出现在了联交所的这份纪律行动声明中。而他们的“罪名”是:将上市公司的钱借给了少东家的其他公司,且借得悄无声息,借得毫无抵押效力。

从头梳理,事情的起点在2020年5月,彼时,烨星集团刚刚上市两个月,其旗下两家附属公司与母集团(北京合润,由赵伟豪及其母亲分别持股99%、1%)旗下的公司签订了两类协议:

根据这些协议,烨星集团的附属公司要为母集团提供销售代理服务,协助出售停车位和商铺。按照常理,提供服务的一方应该收取佣金。然而,在这几笔交易中,情况恰恰相反——提供服务的一方,反而向委托方支付了巨额“按金”,以换取独家代理权。
这笔钱,名为“按金”,但支付可退换按金构成关联交易及“向实体提供贷款”,但烨星集团未能遵守《上市规则》相关条款下的“协定关连交易的条款后尽快公布有关交易、向股东发送通函及取得独立股东批准”。
而在后续的发展中,可退还按金更是“爆雷”了。
具体来看,在5110万元的可退还按金中,有1950万元是有抵押担保的。2020年5月,附属公司A与无锡永庆签订了抵押协议,以无锡永庆的不动产作为抵押。
然而,这个抵押后来变成了一张废纸。原因很简单:抵押协议没有登记。
吴国卿当时是附属公司A和B的总经理,也是烨星集团内部审批的最终负责人。她承认曾指示下属去相关部门办理抵押登记,但她没有跟进,最终登记并未完成。
就是这个看似微小的疏忽,为后来3060万元的减值埋下了伏笔。
2021年5月和12月,独家代理协议陆续到期。此时,无锡永庆还欠着附属公司A共计3850万元的可退还按金。附属公司A在2021年5月、7月、9月多次发函催款,但无锡永庆始终未还。
当时,烨星集团并没有太担心。毕竟,欠债的是母集团的子公司,而母集团的实控人就是自家公司的执行董事赵伟豪,“自家人的钱,总归跑不掉”。
但2021年9月,事情发生了关键转折:北京合润把无锡永庆卖了。
作为母集团控股股东,赵伟豪知道这件事,但他并没有把消息同步给烨星集团的董事会。直到2022年1月中旬,烨星集团准备2021年度审计时,才发现无锡永庆早已易主。
债主已经被卖掉了,钱找谁要去?
2022年4月,为了挽回部分损失,附属公司A做了一笔交易:以790万元向无锡永庆购买若干停车位,用以抵销部分欠款。于是,无锡永庆的欠款余额降到了3060万元。
但更大的打击还在后面。
2023年2月,法院受理了对无锡永庆的破产及清盘申请。此时,附属公司A才想起还有那笔1950万元的抵押。但当他们试图执行抵押权时,却才发现——抵押协议从未登记,法律上无效。
而那笔3060万元的欠款,彻底没了着落。在2022年全年业绩中,烨星集团将这笔钱录得全额减值亏损,占其截至2022年底总资产的约7%。
故事的最后,这笔账还是平掉了——以一种特殊的方式。
2023年12月,经独立股东批准,烨星集团购置了赵伟豪私人公司所拥有的一幢办公大楼。收购代价,正是用无锡永庆欠附属公司A的那3060万元按金抵销。
至此,这笔钱终于在账面上“结清”。

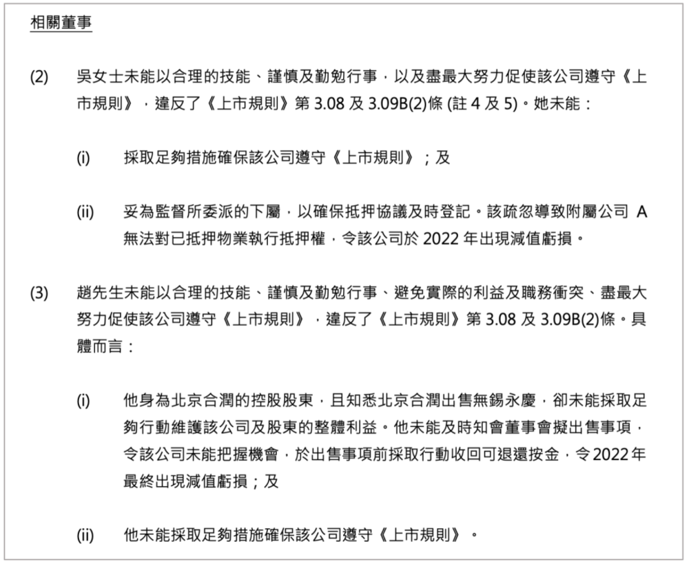
在联交所的谴责决定中,对吴国卿和赵伟豪的责任做了清晰划分。
作为职业经理人,吴国卿有逾20年物业管理行业经验,她曾在万科物业任职12年,自2014年加入鸿坤物业(烨星前身)后,一路晋升至董事局主席,可以说是烨星集团的实际操盘手。
但在这一系列交易中,她没有寻求合规意见、没有跟进抵押登记、没有及时知会董事会。
在联交所的裁定中,吴国卿未能以合理的技能、谨慎及勤勉行事,以及尽最大努力促使公司遵守《上市规则》。
而赵伟豪,他一边是北京合润的控股股东,另一边也通过家族信托持有烨星集团超过78%的股份。但在知道北京合润出售无锡永庆,却没有采取行动维护烨星集团及股东的整体利益。
联交所对他的裁定是:未能以合理的技能、谨慎及勤勉行事、避免实际利益与职务的冲突,以及尽最大努力促使公司遵守《上市规则》。
两人均未抗辩,同意接受制裁。
联交所的处罚包括:公开谴责,以及完成24小时培训,内容涵盖董事职责、《企业管治守则》及《上市规则》关于关连交易的规定。
3060万元的减值,换来24小时的课。这堂课的代价,不可谓不重。
烨星集团的案例,也给所有“家族色彩”浓厚的港股上市公司敲响了警钟:上市不是终点,而是合规赛跑的起点。
当企业从私人公司变为公众公司,控股股东和董事必须学会在规则的笼子里跳舞。家族的利益固然重要,但公众公司的独立性不容践踏。