扫码打开虎嗅APP
本文来自微信公众号: 深氪新消费 ,作者:朱末
从被万千家庭信赖的“奶粉之王”,到一步步滑向失控的边缘,贝因美身上到底发生了什么?
命运的回旋镖,绕了一圈,终究还是无情打在了自己身上。
一份尘封十年的合作协议,把昔日风光无限的“国产奶粉第一股”,拖进了中国乳业史上最荒诞的商业诉讼中。
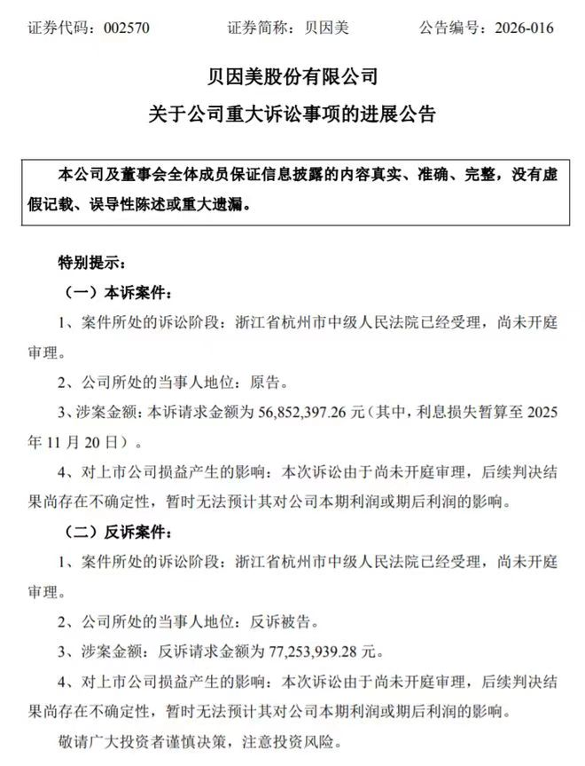
2月24日晚间,贝因美股份有限公司发布《关于公司重大诉讼事项的进展公告》,披露公司涉专利合同纠纷案件的最近进展,其中被告方黑龙江丰佑麻类种植有限公司提起的反诉涉案赔偿金额超7700万元,相关事项已获法院受理。

做母婴奶粉的企业,却和“工业大麻”扯上关系,还猛砸5000万定金进行深度绑定,押注“大麻奶粉”,谁曾想政策突变,最后演变成互相撕咬的困兽之斗,丰佑麻类种植有限公司反手反诉贝因美单方毁约。至此,这场横跨母婴与工业大麻两个极端赛道的合作,彻底走向了公开对峙。
这场官司尚未等到最终判决,但贝因美已经付出了惨痛代价:股价从2016年高位的18.7元,暴跌至5.72元;连续多年巨亏,累计亏损超30亿元;控股股东股份100%质押,公司进入预重整,贝因美或面临着控股股东易主,控制权动荡危机。
曾几何时,贝因美在国产奶粉市场上可谓无往不利。2010年前后,贝因美曾居国产奶粉市占率第一,超越伊利飞鹤等品牌,并于2011年在深交所上市成为“国产奶粉第一股”。
但由于战略失利,公司业绩从2014年开始下滑。财务数据显示,公司近年来多次出现“业绩变脸”,2025年4月更是集中更正多期定期报告,并因此受到浙江证监局警示函。
恶性循环还在继续。2024年,贝因美营收27.73亿元,不足2013年巅峰期61亿元的一半,而竞争对手飞鹤、君乐宝都已跃升百亿俱乐部,差距完全反转;更令人唏嘘的是,公司创始人、实控人谢宏本人,于2025年3月因未履行41万余元的小额债务,被法院下发限制消费令。
从被万千家庭信赖的“奶粉之王”,到一步步滑向失控的边缘,贝因美身上到底发生了什么?
作为白手起家的商业奇才,贝因美创始人谢宏身上有着很多响当当的标签——15岁就上大学的神童、育儿专家、亲子顾问,由其提出的“婴童强,则中国强”的理念,更是极具先驱性。
2001年,贝因美提出“国际品质、华人配方”的口号,正式推出婴幼儿奶粉,但彼时市场被三鹿、伊利这些龙头企业把持,贝因美并未显山露水。从公开数据来看,贝因美2007年的净利润仅为2769.12万元,其销售收入也只有12亿元,而同期三鹿集团的销售收入已破百亿,伊利销售收入也已逼近30亿元,差距了然可见。
直到2008年“三聚氰胺毒奶粉”事件爆发,贝因美作为少数几个未被波及的品牌,终于迎来弯道超车的机会。2009年,贝因美销售收入同比大增67%,奶粉品类销售额近乎翻倍,市占率飙升至8.2%,一举跃升国产奶粉第一;2011年,贝因美登陆深交所,成为“国产奶粉第一股”,风头一时无两。
谁曾想,就在贝因美上市三个月后,谢宏突然“因病卸任”,辞去董事长兼总经理等职务,公司交由职业经理人打理。
随着谢宏退居幕后,贝因美进入动荡期。先是朱德宇火线接任帅位,然而仅仅9个月后,他就以“个人原因”辞职;此后,独立董事黄小强接棒,但其在2014年初宣布离开;原总经理王振泰走马上任,短短三年时间三次更换董事长。
管理层的频频更迭,使得公司战略摇摆不定,在鼎盛时期进行大量投资,跨界金融、保险等,奶粉主业的根基,在不知不觉中被掏空。
2013年7月,国家发改委对奶粉企业进行反垄断调查,引发奶粉降价潮,受市场影响,贝因美也随即下调了产品价格,对婴幼儿配方奶粉主要品项出厂价下调5%-20%,经销商的利润被大幅挤压。
但贝因美却不顾经销商的处境,反而选择把降价的损失全部转移给经销商,强势给经销商压货,经销商只能以不正常的价格出售奶粉,最终出现了大量的窜货行为。贝因美逐渐被一些曾经紧密合作的经销商边缘化,辛辛苦苦建立的价格体系和品牌信誉,在内耗中土崩瓦解。
贝因美业绩在2013年迎来高光时刻后便一蹶不振。2014年,贝因美营业总收入为50.5亿元,同比下降17.5%;净利润约6300万元,同比下降91.2%。2015年虽然净利润为1.04亿元,但当年贝因美收到的政府补贴就有1.24亿元。
2016年和2017年,贝因美分别亏损7.81亿元和10.57亿元,被实施“退市风险警告”,股票简称变为“ST因美”,来到退市边缘。
或许是为了缓解资金压力,贝因美从2016年开始频繁质押股份,到2018年9月质押比例已达99.99%,近乎满仓质押,这是极其危险的信号。
眼看大厦将倾,2018年7月,坐不住的谢宏宣布出山。
再度上任的谢宏,为了鼓舞士气,喊出“重振雄风”的口号,试图力挽狂澜。
通过变卖资产、融资、加强主营业务等多种手段,贝因美终于在2018年实现扭亏为盈,成功摘帽。
然而,壳是保住了,但贝因美的处境并没有好多少,此时的婴幼儿奶粉市场已经发生巨变,我国新出生人口数量由2017年一路下滑,连续多年处于负增长状态,连带着婴幼儿奶粉市场整体规模开始出现下滑。
加上奶粉行业已经被杀成了一片红海,“腹背受敌”的贝因美,营收几乎没有增长。2018到2024年,公司营收分别为24.9亿元、27.9亿元、27.6亿元、26.6亿元、25.09亿元、25.28亿元、27.73亿元,增速对应为-6.38%、11.83%、-4.32%、-11.99%、6.98%、0.76%、9.70%。
与此同时,贝因美的盈利能力更是不稳定。2018年到2024年净利润分别为0.411亿元、-1.031亿元、-3.243亿元、0.733亿元、-1.76亿元、0.47亿元、1.03亿元,起伏巨大,净利率常年在5%以下徘徊。

内忧外患之下,急于寻找第二增长曲线的贝因美,注意到了工业大麻二酚(CBD)在海外市场的火爆,继而萌生了“功能化奶粉”的想法。
与导致成瘾和致幻的四氢大麻酚(THC)不同,大麻二酚是在大麻中提取的非精神活性成分,具有抗癫痫、抗焦虑抑郁和抗炎镇痛作用。因此,贝因美的初始设想很“美好”,就是要利用CBD的舒缓、抗焦虑功效,开发针对孕妇产前产后情绪问题的功能性奶粉,切入高端细分赛道,从而成功实现品牌破局。
加上当时CBD在海外已用于药品与膳食补充剂,国内也在云南、黑龙江开放工业大麻合规种植,给了贝因美食品端开放指日可待的错觉,急于用一场“胜利”证明自己的贝因美,大手笔进行着提前布局。
2021年11月与2022年1月,贝因美连续与黑龙江丰佑麻类种植有限公司签署合作协议,拿下对方CBD相关专利在孕产妇奶粉、奶基营养品领域的20年度假许可权,约定可用于研发、生产、销售,同时黑龙江丰佑不得再与同类奶粉企业合作,为表诚意,贝因美还直接支付了5000万元专利许可定金。
然而,人算不如天算,贝因美左等右等,也没有等来国内CBD食品端放开的消息。要知道,我国对大麻及相关提取物的监管力度,始终处于全球严格水平,尤其是在婴幼儿与孕产妇食品领域,更是“零容忍”,即便工业大麻在云南、黑龙江两省获得合规种植加工许可,也仅局限于特定工业用途,红线从未松动。
眼看大方向出现严重误判,投资就要打水漂,贝因美不得不选择和黑龙江丰佑“割席摊牌”,但利益面前无朋友,双方不欢而散,最终闹上法庭,矛盾彻底激化到了台面上。
2025年12月,贝因美以专利合同纠纷为由,主张付款后黑龙江丰佑始终未提供正式授权文件、未签订备案合同、未交付完整技术资料,导致专利无法落地,合作完全停滞,因此要求退还5000万定金及利息损失。

黑龙江丰佑则是反手一个投诉,完全否认违约,称已交付三项专利的全部技术文件、成功获得专利权、严格履行排他承诺,且为配合贝因美量产做了大量不可撤销投入,是贝因美自身放弃推进,构成根本违约,随即提出反诉,索赔金额高达7725.39万元,闹得满城风雨。
官司尚且未有定论,贝因美的麻烦却远不止这一件。在合作伙伴层面,贝因美与昔日盟友浙江科露宝食品有限公司关系破裂,后者曾是贝因美四款特殊医学用途配方产品的全国独家经销商。
因科露宝未完成销售目标,贝因美提前终止了合作。科露宝则因贝因美提前终止合作提出约1.85亿元的巨额索赔,贝因美不服,反向科露宝索赔2.02亿元。2025年,贝因美涉及的法律诉讼多达11起,纠纷不断,这些长期的诉讼不仅占用大量资金,也持续消耗着贝因美的精力与资源。
在公司治理层面,2024年4月,浙江证监局出局警示函,查实贝因美存在违规事实,控股股东2021年、2022年分别非经营性占用资金3091.66万元、1693.55万元,合计约4785万元,坐实了贝因美在财务独立性和规范性上的重大瑕疵。
在股东层面,控股股东浙江小贝大美控股有限公司在2025年7月因流动性紧张、无法清偿到期债务申请预重整,其持有的贝因美12.28%股份中,超过98%已被质押或冻结。
在没有可自由操作股权作为筹码的情况下,2月2日晚间,贝因美发布公告称,控股股东小贝大美控股的预重整方案已获各相关组别表决通过,后续重整工作推进后,贝因美创始人谢宏或将因此出局。

不但如此,贝因美的产品安全底线正遭遇严峻的信任危机。截至目前,黑猫投诉平台上针对贝因美的投诉已累计超过600条,这些投诉覆盖奶粉、辅食、湿巾等全线产品,其中“产品含有异物”成为最主要的问题,直接将其“育儿专家”的品牌承诺击穿。

业绩方面更是波动剧烈,“造血”能力持续减弱。2025年前三季度,贝因美经营活动产生的现金流量净额大幅下滑至1.03亿元,较上年同期超过三分之二,处境不容乐观。

几经沉浮,贝因美已不当“老大”很多年。收入难增长、业绩难盈利、控制权飘摇、深陷债务纠纷......谁能想到,如今的贝因美,已至生死关头,过去的辉煌岁月,也只剩下一句“曾几何时”。
商业法则向来残酷,后浪推前浪的故事每天都在上演,市场不会等待一个掉队者。贝因美想要再度站起来,就需要真正在产品力与信任力重建上发力,找到新的增长动能。
然而,一系列的内外夹击下,留给贝因美的时间已经不多了。
*本文图片来自网络,配图仅供参考,无指向性及商业用途
参考资料:
1.南财社《炸裂!曾经的“国民奶粉”,竟然押注工业大麻,起诉大麻种植公司还被反诉》
2.消费日报财经《贝因美多款产品质量问题遭投诉,公司治理及财务业绩承压》
3.说财猫《还是乳企大胆!豪赌工业大麻,“神童老板”惨成被告》