扫码打开虎嗅APP
本文来自微信公众号:首席组织官(ID:COO-STRATEGY),作者:房晟陶,责编:北远,插图:大黄,头图来自:视觉中国
绝大部分的创始人,都想找一个厉害的HR一号位。
最简单的办法就是找一个曾经在创业公司证明过的。
这种思路本身不错,就是有点难操作。
已经在一个创业公司证明过的HR一号位,有几个想去另一个创业公司再证明一次呢?
而且,与某个公司的创始人特别匹配的HR一号位,反而更大概率不会特别匹配另外一个公司的创始人。因为没有两个创始人是一样的。
于是,对于绝大部分创始人来说,找到一个有点创业公司经验的潜力股就是应做、能做的事情了。
如何找到这样一个潜力股?相比“做好HR一号位需要什么经验”,“做好HR一号位需要什么特质”这个问题就更有价值了。如果对这个问题一点都不思考就去盲目地招,以赛代练,成本是很高的。
那么,做好HR一号位究竟需要什么特质?
我对这个问题还算是有过长时间的观察、思考、实践、总结和迭代。
2004年的时候,我总结过一版“HR职能素质能力”。
职能素质能力是介于通用素质能力和专业能力之间的一些特质能力。HR职能素质能力核心回答的一个问题是:要做好人力资源这个工作,需要有什么与其它职能不一样的特质?
这一版的总结共有3项职能素质能力,代表了我当时对于这个问题的理解。为保持真实,原文奉上,大家先看看。






总经理视角、咨询能力、组织敏锐度这3项HR职能素质能力,既是我对自己的要求,也长期指导了我对HR人员的选拔、任用、发展的工作。
2004年之后,我再没有系统地迭代过HR职能素质能力。
最近,首席组织官正在总结“陪练顾问”的画像(陪练顾问需要什么样的特别素质能力),所以借机重温了这3项素质能力。
在17多年之后,如果回看这个几个HR职能素质能力,它们还有指导意义吗?有什么需要迭代的地方?
以下是我的一些总结、反思和迭代,供大家(创始人、想做HR一号位的HR从业者)参考。

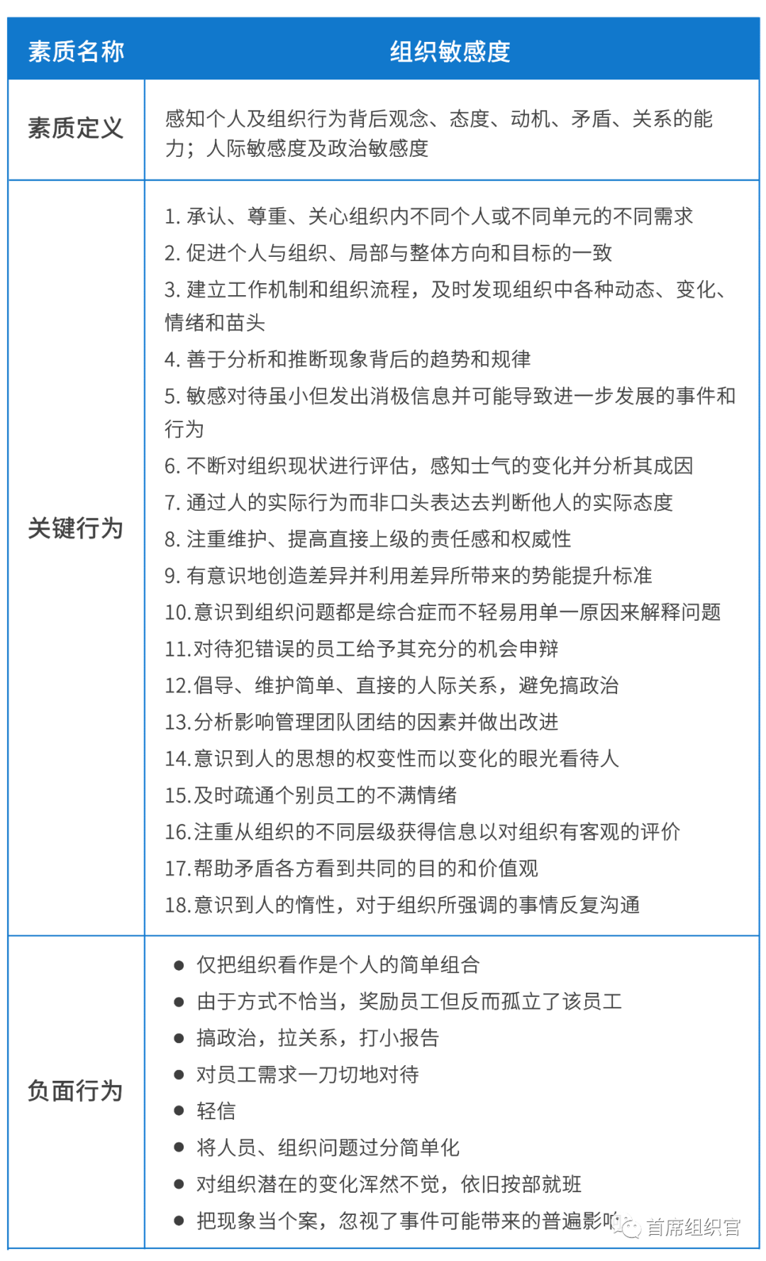
总体来说,我认为这3项HR职能素质能力仍然是适用的,尤其是对处于从团伙到组织转换期的公司来说。这几个能力首先是组织视角、全局视角,而不首先是个人视角、人际视角。选择这3个能力的背后是对这类公司的HR工作本质挑战的认知:实现从团伙到组织的蜕变。
当然,确定这3项HR职能素质能力,其背后还是假设该公司是比较看重HR职能的战略价值的,HR职能也是有点专业含量的。如果该公司对HR的理解和定位只是做一些服务型工作,则这3项职能素质能力显然就有点“自恋”和“自嗨”了。
在2004年总结这3项职能素质能力的时候,本意是要适用于所有HR管理类人员的。现在回头看来,这3项HR职能素质能力更适合HR一号位岗位、HR高层岗。对于中、基层HR管理人员,这3项职能素质能力的要求有点高。对于已经比较成熟的公司的HR中、基层管理人员来说,这3项要求就过高了。中基层HR管理人员,有通用素质能力的要求基本就可以了。
对于偏操作类的HR人员,这3项素质能力基本上就不适用。对HR操作类人员,像效率/条理性、服务精神这样的素质能力更适合。
HR一号位岗位、HR高层岗光靠职能素质能力肯定不行,还需要通用素质能力。我当时使用的5项通用素质能力(适用于所有职能)为:尽职敬业及自适应力(即主动性),系统思考及解决问题,协作及领导能力,学习创新能力,沟通影响能力。
这3项HR职能素质能力与5项通用素质能力相比,哪个更重要?
对于中、基层HR管理人员来说,HR职能素质能力的重要性没有通用素质能力高。大部分中基层HR做不好,首先不是因为职能素质能力不够,即不是因为你不具备HR职能特质,而是通用素质能力不够。比如,你都没有系统思考能力,有总经理视角有啥用?只能是把总经理搞得无所适从。
对于HR高层管理人员来说,职能素质能力的重要性会迅速提高。打个比喻,通用素质能力能让你通过海选,但要想进入四分之一决赛、半决赛,职能素质能力就非常关键。当然,在这个层次,还是可以有不同的组合,有些人通用素质能力超强,职能素质能力略弱;有些人职能素质能力超强,但通用素质能力略弱。不同的公司环境能够容纳的“型号”非常不同。
HR一号位(比如CHO)的合作对象主要是所有其他职能的CXO们。每个CXO在通用素质能力上都能够达到了良好要求,这属于基本功。然后,主要的差异化就会体现在职能素质能力及专业能力上:你会发现每个CXO都非常不一样,因为他们的职能素质能力非常不一样。在这个层次,职能素质能力和专业能力会“显得”更重要一些(实质上,通用素质能力仍然非常重要)。
这3项职能素质能力需要增加什么吗?尤其对于HR一号位来说,有什么缺失吗?
对HR一号位来说,我会增加“心力”这一条。“心力”的内涵包括了善于处理模糊混乱不确定性带来的压力、对人有感情和胸怀、创业精神等。对于创业公司的中基层HR来说,也需要相当的“心力”。如果是比较成熟公司的中基层HR,这方面的要求要低得多。
HR也是情绪工作者。在公司从团伙到组织的转换过程中,HR一号位非常需要心力:与创始人共谋,共同承受“创业维艰”,主动变革,实现高管团队的迭代更新,这些需要非常强的心力。
增加了“心力”这一条,会改变HR一号位与创始人、其他高管之间的关系状态。总经理视角、咨询能力、组织敏锐度这3项组合起来,有点像“内部咨询顾问”的角色,用脑偏多,有点疏远感。
加上“心力”,HR一号位与创始人、其他高管的关系就更像“陪伴”关系。“陪伴”更能反映这种关系的实质(尤其是对于处于从团伙到组织转换期的公司来说)。

如果觉得4项太多,非得要减少一项,可以减少哪一项?
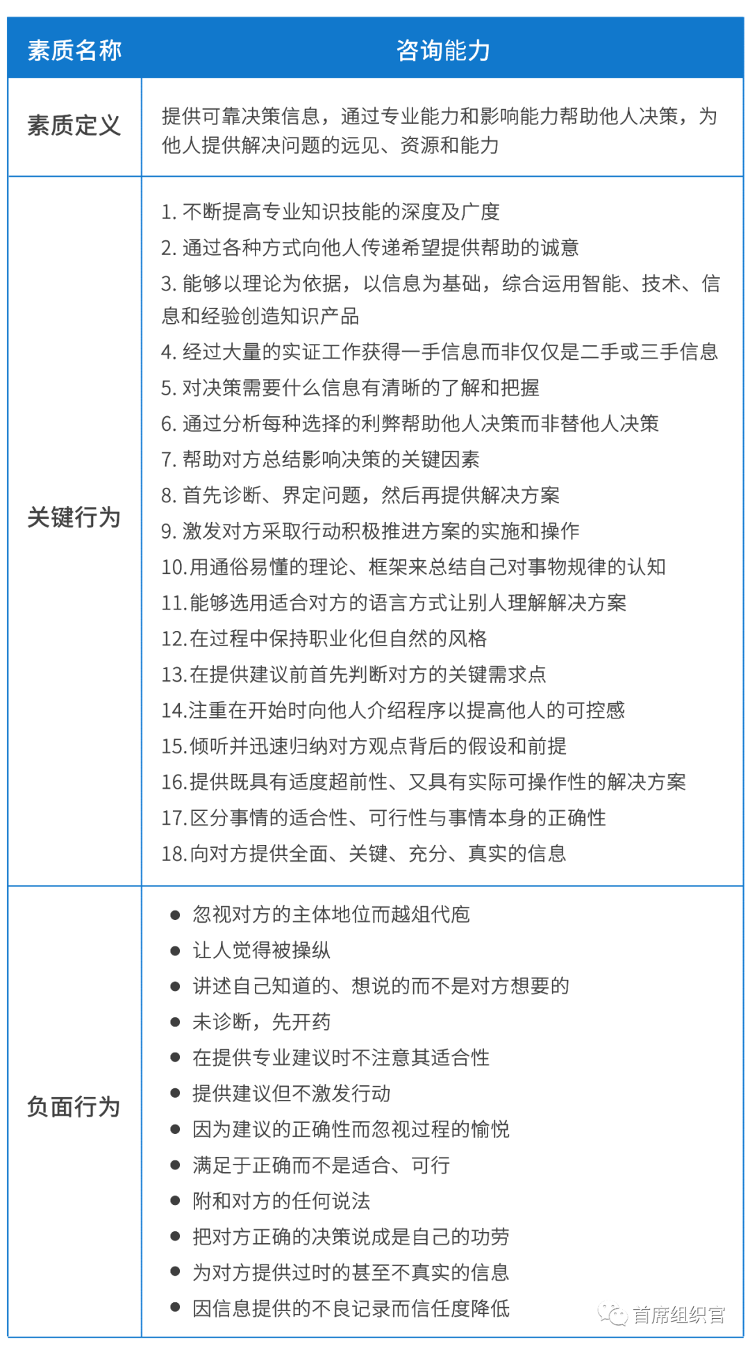
如果非得减少一项,我可以忍痛割爱,对HR一号位降低“咨询能力”的要求:
一方面,“咨询能力”这种角色感和能力需要特定的经历(比如外部咨询,或内部COE)去发展,并不是每个人都能及时获得这样的经历。
另一方面,对于HR一号位来说,咨询能力可以通过外部专业机构/内部COE人员来代偿一部分。
还有,“咨询能力”如果把握不好的话,有可能影响HR一号位在加入公司高管团队时的融入能力。
这样做的后遗症也很大:角色感后遗症;专业能力后遗症。
“咨询能力”背后所隐含的角色感,可以帮助HR一号位有意识地与创始人、高管团队保持一定的距离,保持第三方视角。这样,HR一号位就可以更客观地平衡员工、高管团队、创始人之间阶段性的不同诉求。这些诉求不时会出现冲突。如果HR一号位一味地与公司管理层站在一起,那员工对公司的信任就可能逐渐消退(他们发现,高管团队中已经没有有能力倾听他们声音的人)。
如果HR一号位在HR职能内消灭了“咨询能力”这种能力基因,当公司的规模到了中大之后,公司内部HR可能就难以有什么实质性贡献了。表象上会是:HR不被认为有什么专业能力;偏管理型的HRBP类人员可能混得不错,但偏专业型的HRCOE人员难以生存。对于中大规模公司来说,HR的主要挑战就是出具类咨询的方案并管理变革。如果内部没有这样的专业能力,那么即使是很小的事情,也得期望“外来的和尚好念经”了。
接下来,就得探讨一个问题,总经理视角、咨询能力、组织敏感度、心力,这4项HR职能素质能力容易培养吗?
当然不容易培养。这4项职能素质能力的培养,既需要有一定的知识学习,又需要一些经历的磨炼,还需要一定天赋。比如说,想提高“组织敏感度”怎么办?(在《左谦&房晟陶:HR如何提升组织洞察力》一文中,我们有所探讨。)
有人会问,既然不容易培养,那总结出来有啥用?
第一,不容易培养,并不是说无法培养。正因为不容易培养,才更应该刻意发掘、仔细甄选、持续培养。另外,HR一号位的这几个职能素质能力,并不比别的职能的职能素质能力更难培养。找到胜任的CMO、CFO、CTO、CPO容易吗?没有一个是容易的。每个胜任的CXO都需要一些特别的职能素质能力。所以,并不是只有HR面临这种挑战,其它很多职能也都面临这种挑战。
第二,对于HR这个职能来说,因为其可见的专业技术含量不高(比如不需要特定的教育背景),所以“职能素质能力”在一个人的总能力里面的占比就更高,得更加重视。在这一点上,HR和营销很像,与财务、研发、法务等有明显专业技术含量的职能非常不一样。营销做得很好、HR做得很好,与你上学的时候学什么基本没什么关系。而财务、研发、法务的人员,绝大部分人都是有相关教育背景的。
第三,总结和了解这些HR职能素质能力能让我们脱离浅层思考。比如,说找“有创业公司经历”这个要求,其背后的实质要求是什么?很大一部分是“心力”。但是,能够培养和验证心力的远远不止是“创业公司”这一个场景(比如,坎坷的青少年经历、裁员的经历等)。于是,可考虑的人选就多了。
本文简单分享了一下我对这个问题的观察、思考、实践、总结和迭代。
需要强调一下,这不仅不是唯一正确答案,甚至连正确答案都算不上。
这并不是故意谦虚。实际上,每个公司都需要一个与创始人匹配的、有独特气质的HR一号位。相对来说,像财务这样的职能,其职能素质能力就有很强的跨公司转移性(比如大部分公司都希望财务人员是严密的、有原则性的)。而HR这样的职能,其职能素质能力不具备很强的跨公司转移性(某个公司的创始人希望HR一号位像个秘书,另外一个公司的创始人希望HR一号位要充分了解员工的思想动态,等等)。
这也是HR这个职能的特别之处、有魅力之处、无奈之处:有无数可行的解题思路。
比如,我再举一个与HR职能素质能力这个“套路”非常不同的解题思路:有很多公司都从业务部门调一个业务高管来做HR一号位。这样的高管一般是在公司比较长时间、有过重要的贡献、对某个业务领域有过经过验证的能力,创始人对其很了解和信任(甚至他/她就是联合创始人)。这样背景的人来做HR一号位,很多做得也很好。
这个解题思路,显然就使得“HR职能素质能力”这个套路有点站不住脚了:这些人在HR职能素质能力上显然没有刻意培养,但为什么还能做得不错?
一个实际的原因是,确实找不到合适的HR一号位。所以,能有个对公司比较了解的人愿意去做HR工作,在短时间内肯定比随便找个HR要好得多。
另一方面的原因是,这个业务高管有不错的高层通用素质能力,代偿了那4项HR素质能力。
前文我曾谈到了几项通用素质能力:尽职敬业及自适应力(即主动性),系统思考及解决问题,协作及领导能力,学习创新能力,沟通影响能力。这几项通用素质能力是适用于中基层管理人员的。如果到了高层,在通用素质能力上会有一些进一步的要求。
首席组织官的《打造真高管团队》思维框架中,总结了6项“真高管通用素质能力”:
1)能量/点燃自己/创业精神;
2)角色感/成熟度/和而不同;
3)方向感/设定目标/战术突破;
4)战略共谋及协同;
5)点燃他人/知人善任;
6)发展组织/推动变革。
如果一个高管,无论原来是哪个职能或事业部的,在这6项“真高管通用素质能力”上比较强,被调去做HR一号位,一般做得也会不差。这6项“真高管通用素质能力”会代偿那4项HR职能素质能力的不足。
当然,一个可能的代价就是,得有一些偏专业的HR(内部或外部)去做“肥料”,以加快他/她的学习速度。另外一个可能的代价就是,很多优秀的HR人员都会离开这样的公司,因为看不到前途,也没人能给他们带来他们所需要的成长和发展。
以上这部分的目的就是再强调一下,“HR职能素质能力”只是无数可能解题思路中的一个。我的目的仅仅是抛砖引玉、激发思考。
本文来自微信公众号:首席组织官(ID:COO-STRATEGY),作者:房晟陶,责编:北远,插图:大黄