扫码打开虎嗅APP
本文来自微信公众号:地产深度报道(ID:RE_report),作者:吴典,编辑:左宇,题图来自:视觉中国
今年4月下旬,俊发集团召开了一场沟通会,创始人李俊在会上承认公司遇到了流动性困难,并预计这些困难将在5月份得到全面解决。
大约三个月后,他的期待彻底落空。7月下旬,俊发以公告形式宣告公司存在的债务违约风险,其中主要涉及一笔1303.5万美元的票据利息,“集团正在评估流动性状况、整体业务营运及经营环境,积极实施有效的流动性解决方案”。
外债来袭的同时,俊发持续已久的内部风波亦未平息。有消息称,8月针对员工诉求及信访局相关要求,该公司与员工代表就离职员工的补偿金支付、项目跟投款、特殊员工后续安排等问题召开“专题沟通会”,双方就补偿金支付时间未能达成一致。
这场博弈暴露了俊发目前的实际经营情况。
销售停滞、融资枯竭、实质性债务违约、资金被监管、资产被查封……“俊发愿意担负应有的责任与义务,但市场未来方向、行业未来变化、俊发未来的情况都犹未可知”。
内忧外患之中,这家素有“云南王”之称的开发商将何去何从?
一、员工的反击
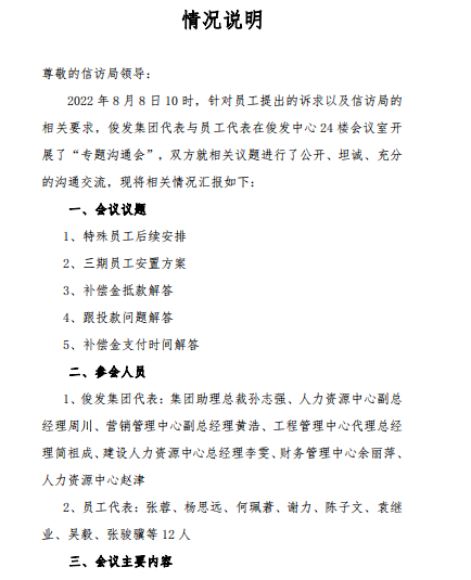
近日,一份名称为《情况说明》、落款方为俊发集团的文件在网上流传,内容为该公司集团助理总裁孙志强、人力资源中心副总经理周川、营销管理中心副总经理黄浩等7名管理层与员工代表的沟通交流情况。

根据文件,经过沟通,双方就特殊员工后续安排、三期员工安置方案、补偿金抵款、跟投款四方面达成一致,而补偿金支付时间则未能取得一致意见。具体来看:
1、对于特殊员工的后续安排,俊发表示将力争提前支付补偿金,并承诺在工资支付周期进行资金支付申请,根据公司现金流情况再进行支付,但具体时间无法明确;
2、在依法依规前提下充分考虑三期员工的最低生活保障及生育险报销等事宜,孕期员工自8月1日起停工留职,待岗期间保障工资为2000元/月,同步签订待岗协议、解除协议、解除劳动合同证明书,待岗结束时间为生产后次月月底。
例如9月生产的,待岗结束时间为10月31日,离职时间也是10月31日,补偿标准为2N;已结束产假等待复工的员工,根据业务需求看是否能提供岗位,若无岗位提供,则按2N解除;
3、针对补偿金抵车位/商铺/公寓等事宜,后续会将详细的房源信息及流程发送至员工代表,以便尽快推进抵款事宜,截至8月8日已有员工在办理抵款流程。
4、跟投款退款事宜按照跟投协议及公司要求执行,跟投项目的盈亏情况由财务同事向员工个人进行说明及公示,承诺在支付周期进行资金支付申请,根据公司现金流情况再进行支付,但具体时间无法明确。
5、关于补偿金支付时间,俊发则提出在2023年12月31日前支付,其称近两个月公司所有项目销售停滞,且自去年11月至今没有获得任何一笔金融机构贷款、现已发生实质性债务违约,资金被监管、资产亦已被查封,“希望员工充分理解公司的困难”。
这一说法无法打动员工代表们,甚至有人直呼“离谱”,大家坚持要求在2022年12月31日前支付相应补偿金。在不少俊发员工看来,上述沟通成果并未取得任何实质性的进展,“貌似都说了,又好像什么都没说”。
二、裁员风波
据《国际金融报》记者了解,俊发员工的维权讨薪从去年就已开始。
2021年国庆节前后,俊发开启了一场人员优化,集团中心、项目公司、甚至建设板块都有指标,这场优化几乎涵盖了所有的业务条线,那时有知晓内情的人士告诉记者,裁员比例至少达到50%。
为节约成本,俊发对被优化的员工展开了区别对待。譬如作为管培生的“新俊杰”,这群入职不久的应届毕业生多被要求转至营销条线,薪资水平也将做出相应调整。
突如其来的变动打乱了他们的职业规划,从集团中心下沉至项目,不少“新俊杰”难以接受这其中的落差。三轮转岗动员后,最终留下来的管培生寥寥无几,“只有部分管培生争取到了赔偿”。
部分正式员工则直接收到了裁员通知,他们的赔偿多以自身意志为依据,“一般都是被告知没有,不同意、情绪比较激烈的会给一些,有的地区按规定的N+1赔付”。
只是,这些原本沟通好的赔偿款也没有如期到账。有管培生在采访中表示,在他们的轮番催促、上门沟通维权下,管培生的赔偿款终于在2021年12月末正式发放,社招员工的赔偿款发放进度则更为缓慢,部分员工直至2022年1月、2月才陆续收到打款。
这一轮优化风波没能使俊发喘口气,进入2022年,部分在职员工开始被缓发工资,新一轮的裁员亦也在陆续展开。
市场有消息称,俊发于近期开启“休眠”模式,即要求部分员工自2022年8月1日至2023年2月1日停工留职,期间每个月发放2000元最低工资,若半年后公司情况仍没有好转,则“休眠”员工自动离职,没有赔偿。
对于这一模式,有2021年离开的员工庆幸“还好被裁得早,我们这一批都拿到了赔偿金”。该人士指出,彼时因为赔偿金未能及时发放,有不少员工直接找到相关负责人讨要说法,但现在可能连沟通的人都找不到了。
三、困局难破
行业前所未有的调整下,这家成立已有二十余年的开发商走到了命运的分岔口。回顾来看,俊发的危机其实早有预兆。
2021年下半年,房地产销售市场骤然遇冷,开发商“造血”能力受阻。根据克而瑞数据,俊发去年实现全口径销售额510.3亿元,较2020年的670.1亿元下滑约23.85%。
然而,销售下行的俊发却依然在土地市场大举扩张,拿下了昆明2021年全年约三分之一的新供应土地,还将触角伸向了长三角。去年6月的上海集中供地中,其联手上海灿辉国际、上海徐泾资产经营管理有限公司以15.37亿元的价格摘下位于青浦区的一宗地块。
需要“花钱”的地方不止于此。久期财经数据显示,2021年4月,俊发还偿还了一支发行于2019年、息票率13%、规模2.11亿美元的境外优先票据。
这一时期,房企的融资渠道已经开始逐渐收缩,但债务规模却仍处于高位。截至2021年6月末,俊发集团拥有总负债1236.65亿元,其中全口径有息负债429.07亿元,其它负债807.58亿元。
为打通新的融资渠道,俊发旗下物管公司俊发七彩服务于去年6月递交招股书赴港IPO,但半年后招股书失效,上市之路戛然而止。同年10月开始,俊发便再未从金融机构获得任何一笔贷款。
资金流动性以及融资渠道削弱对公司造成的影响持续而深刻,大裁员后没多久,俊发集团子公司地产项目信托产品开始寻求展期。
2022年4月,俊发集团旗下的中建投信托安泉560号(俊发林泉雅苑)集合资金信托拟展期12个月。该信托产品成立于2020年10月23日,存续规模2.433亿元。考虑到2022年下半年的偿债高峰,投资者拒绝了展期方案,并提出要第一时间宣布信托到期,采取查封抵押物、用款项目等方式保全财产。
随后没多久,俊发集团召开沟通会,李俊在会上表示中建投6个月宽限期的展期信托因未能及时沟通导致没能通过,而现在信托方已经同意。其还称为应对流动性困难,公司正在与多家大型央企、国企对接项目合作、资产处置等事宜,预计将回笼上百亿资金。
5月5日,俊发集团转让了深圳俊发房地产5%股权;5月6日,俊发集团向广发银行出质了云南俊辰房地产开发96.48%股权,数额13.7亿元;5月24日,其转让了新螺蛳湾2宗合计面积约161.23亩的住宅地,置换出现金流约为26.66亿元;7月,公司转让云南盛俊房地产97%股权,持股比例降至3%……
一连串的资产处置后,俊发还是没能避免违约。7月22日,其公告称,公司于6月24日有一笔1303.5万美元的票据利息到期应付,但预计在30天宽限期、即7月24日后仍无法支付,预期此举将构成票据项下的违约事件。
据悉,该笔票据将于2022年12月24日到期,存续规模2.37亿美元,息票率11%。而除该笔美元债外,俊发还有20亿元的境内公司债券于今年10月到期,另有20亿元公司债券于2023年3月到期。
诸葛找房数据研究中心高级分析师陈霄分析称,企业当务之急就是要加速回款,并通过出售旗下非核心资产等方式增加现金流,缓解债务压力,“若是债务问题不能妥善解决的话,未来企业生存难度加大”。
克而瑞数据显示,2022年前7个月,俊发共实现全口径销售额109.7亿元,去年同期则为289亿元。销售数据大幅下滑的背后是市场的持续疲软。作为云南“一哥”,昆明是俊发的大本营,受政策、疫情等因素影响,2021年昆明房地产投资增速大幅减缓且低于全国水平。
2022年,昆明市场继续下行,7月累计供应17.7万平方米,环比下降64.92%,同比下降75.74%;成交面积55.58万平方米,环比微升6.41%,同比大幅下降18.19%。
多重冲击下,俊发该如何破局?
本文来自微信公众号:地产深度报道(ID:RE_report),作者:吴典,编辑:左宇