扫码打开虎嗅APP
本文来自微信公众号:财经E法 (ID:CAIJINGELAW),作者:樊瑞,原文标题:《不仅腾讯,阿里与中国电信合作竟然也遇谣言,切勿过度解读》,题图来自:视觉中国
由市场监管总局于10月18日审结,随后于10月27日公布的无条件批准的一项普通经营者集中案,却引发了11月2日资本市场的一场波澜。
这项经营者集中案的双方分别是,联通创新创业投资有限公司(下称“联通创投”)与深圳市腾讯产业创投有限公司(下称“腾讯产投”),双方计划新设合营企业。审批角度是防范经营者集中可能具有的排除、限制竞争效果。
但11月2日中午,这个早已公示的案子突然再次被媒体关注,并引发“联通混改新动作”的讨论。受相关消息影响,联通盘中涨停,涨幅为9.97%,收盘价为3.75元。腾讯控股在11月1日大涨10.6%后,当日也上涨1.41%,收盘价格为230.6元。
11月2日晚间,中国联通(600050.SH)发布关于媒体报道事项的说明公告。11月3日,两方的股价开始回归。中国联通股价冲高回落,收盘价为3.71元,下跌 1.07%;腾讯控股(00700.HK)开盘下跌,收盘价格为221.4元,跌幅为 3.99%。
有趣的是,11月2日,市场又流传出一则消息称,阿里巴巴与中国电信签署战略合作协议,双方将开展平台型智慧城市、数字政府等领域合作。当日晚间,中国电信集团通过中国证券报澄清,该报道完全为不实消息。
这并非腾讯首次与国企设立新合营公司,也并非腾讯与联通的首次合作。但此次,两家公司的下属子公司成立“孙公司”司的消息一经放出,为何会引发资本市场巨大反应?平台企业和国企联手合作,会成为未来数字经济发展的一个方向吗?
这或许与市场对未来平台经济发展的预期相关。10月28日,受国务院委托,国家发改委主任何立峰向全国人大常委会作的关于数字经济发展情况的报告,其中谈及,将支持和引导平台经济规范健康持续,完成平台经济专项整改,实施常态化监督,集中推出一批“绿灯”投资案例。
受访专家对财经E法表示,联通此次与腾讯合作的消息引发各方对混合所有制的推进、平台企业和国有资本合作的过度解读,因此引发资本市场高度关注。
多位专家认为,国企和平台企业联手合作,有利于发挥双方在资源、技术、机制等方面各自优势和所长,或许会成为未来数字经济发展的一个方向。而平台企业若要发展数字化业务,运营商无疑是最好的合作伙伴,也符合整个数字产业合作共赢的未来发展趋势。
近期,市场密集传出平台企业与电信企业合作的消息,而腾讯只是其中之一。
11月1日,京东科技与上海移动签署战略合作协议。公开信息显示,未来双方将在平台型智慧城市、数字政府以及数据中心、云计算和大数据等领域开展合作。

联通与腾讯新设合营企业案在9月26日就已公示
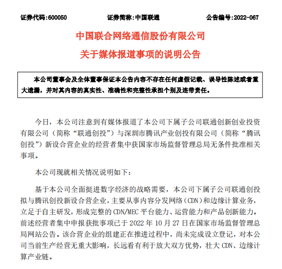
11月2日晚间9时许,中国联通发布公告,披露了双方设立合营企业的原因。截至发稿,腾讯并未公开回应这一事件。
中国联通的公告显示,基于该公司全面挺进数字经济的战略需要,其下属子公司联通创投拟与腾讯创投新设合营企业,主要从事内容分发网络(CDN)和边缘计算业务,立足于自主研发,形成完整的CDN/MEC平台能力、运营能力和产品创新能力。

11月2日晚,中国联通发布说明公告
云计算领域资深研究人士王鹏(化名)向财经E法介绍,CDN和边缘计算都属于广义的云业务和云计算范畴,作为新型基础设施,两项技术都是未来重要发展方向,腾讯和联通的合作,是对这一市场进行布局,根本目的是充分发挥双方在网络、资源、市场和技术上的优势。
王鹏认为,平台企业拥有客户资源和资本优势,行业渗透能力强;联通作为电信运营商,具有数据中心覆盖区域广、网络成本低的优势。双方的联合,可充分发挥双方优势,资源互补,进一步提升服务水平,“利用云计算将数字技术赋能千行百业,辐射偏远地区。”王鹏说。
具体而言,CDN属于一种编资源型的电信增值服务,指的是把内容分发到距离用户就近的数据中心,从而提升用户的互联网使用体验。换言之,用户上网的速度、质量,与CDN服务能力息息相关。在王鹏看来,目前CDN的相关收入在云服务商营收中的占比逐年提升,尤其在腾讯、阿里等平台的整体营收中占比较大,且呈现上升趋势。“平台企业近些年都在加快投入和布局CDN。”王鹏说。
如果说云计算主要强调的是大型的数据中心计算,边缘计算作为云计算的延伸,更强调的是解决最后一公里的数据处理能力。换言之,边缘计算一般是指体量较小的数据中心,在内容分发外,还需进行的内容处理,主要适用于对计算要求不高、但对时间要求较高的场景, 王鹏援引不能中断的手机生产过程称,这样的场景就属于时间敏感的业务,“这就需要边缘计算,进行快速处理和反馈。”
这也与公告内容一致。谈及对未来影响,中国联通的公告透露,该合营企业的组建正在推进过程中,尚未完成设立登记,对该公司当前生产经营无重大影响,长远看有利于放大双方优势,壮大CDN、边缘计算产业链。
中国数实融合50人论坛智库专家、国研新经济研究院创始院长朱克力认为,新设立的合营公司拟从事的内容分发网络和边缘计算业务,既是数字科技的重要应用场景,也是数字产业的重要发展方向。就中国数字经济的最新战略部署和未来发展前景而言,由此释放出的信号是积极的。
针对外界将此次合作解读为“联通混改新动作”,11月2日晚,工信部主管的《通信产业报》发文澄清,混改即混合所有制改革,意指民间资本参加国有控股企业,将国企股权构造变成以国家控股为主导、多方持股的企业,来参与市场竞争。
而中国联通与腾讯下属创投公司的此次合资合作并未改变中国联通混改主体——中国联通A股公司的股权结构,与混合所有制改革的概念并不相符,因此不能将此次合资合作行为与混改“混为一谈”。文章还表示,“此次双方合资成立新公司却是中国联通与外部企业在资本层面合作的延伸,或为双方未来的发展产生积极影响。”
这不是腾讯首次与国企设立合营公司。
比如,2021年12月29日,彼时市场监管总局批准招商局港口集团股份有限公司(下称“招商港口”)与腾讯产投新设合营企业案。2022年1月24日,深圳港腾互联科技有限公司成立,由腾讯产投、招商港口、深圳智港比邻互联科技合伙企业(有限合伙)等共同持股。
中华全国律师协会反垄断与反不正当竞争专业委员会副主任黄伟对财经E法表示,监管机构进行这类经营者集中审查的重点是,是否会给经营者集中所指向的相关市场带来排除限制竞争的影响。
实际上,这甚至不是腾讯与联通的第一次合作。
前述中国联通公告表示,腾讯是该公司的长期战略投资者之一。成立新的合营企业为中国联通与腾讯开展的正常业务合作,其涉及投资金额未达到《上海证券交易所股票上市规则》规定的应当披露的标准。
企查查App显示,自2018年起,腾讯控股高级执行副总裁卢山同时担任中国联通董事。此外,成立于2021年的深圳市前海新型互联网交换中心有限公司,即由联通创投持股18%,深圳产投持股5%。
另一方面,中国联通与多家互联网企业的合作也由来已久,而这些公司与联通的混改都渊源颇深,腾讯仅是其中之一。
据2016年10月10日的公告,联通集团参加国家发改委召开的混合所有制改革试点专题会,联通集团被列入混改第一批试点项目。随后,中国联通股价翻倍。
在2017年,中国联通公布混改方案时,就引入腾讯、阿里、百度等多家互联网企业。同年8月,中国联通公告称,引入约780亿,其中腾讯投资110亿元,占混改后的中国联通A股公司5.21%的股权。此外,百度投资70亿元、阿里投资43.3亿元、京东投资50亿元、苏宁投资40亿元、光启互联技术投资40亿元、淮海方舟信息基金投资40亿元、鑫泉基金投资7亿元。
2018年1月23日,中国联通公告,公司第五届董事会第十四次会议审议通过了控股股东联通集团提名的第六届董事会董事候选人名单,并同意将名单提交公司股东大会审议。其中,非独立董事候选人8名:王晓初、陆益民、李福申、尹兆君、卢山、李彦宏、廖建文、胡晓明。
2018年2月8日的临时股东大会上,中国联通宣布公司董事会提前换届。其中百度、阿里、腾讯、京东等外部投资者获得席位提名,也包括腾讯高级执行副总裁卢山。2018年,联通和腾讯在世界移动大会上签署战略框架协议,结为战略合作伙伴。
中国联通曾多次与互联网企业成立合资公司。本次只是双方旗下子公司之间的一次再寻常不过的合作。为何会被外界误读为“联通混改”,进而引发资本市场和舆论场高度关注?
朱克力向财经E法分析个中原因:
其一是,近些年混合所有制的推进受到市场关注,而互联网科技公司有着庞大的用户群和较强的盈利能力,包括国有资本在内的各类资本参与投资是符合市场逻辑的,有利于风险共担和红利共享;
其二是,片面市场情绪和自媒体追求流量,扭曲和放大了对企业正常市场行为的过度解读。
朱克力还指出,中共二十大报告提出,要构建高水平社会主义市场经济体制,强调坚持和完善社会主义基本经济制度,毫不动摇巩固和发展公有制经济,毫不动摇鼓励、支持、引导非公有制经济发展。在重申“两个毫不动摇”的同时,二十大报告还提出要“优化民营企业发展环境,依法保护民营企业产权和企业家权益,促进民营经济发展壮大。完善中国特色现代企业制度,弘扬企业家精神,加快建设世界一流企业”。“实际上这些表述对于民营经济和民营企业而言无疑是积极的。”朱克力说。
平台企业和国企联手合作,会成为未来数字经济发展的一个方向吗?
朱克力分析表示,二十大报告明确指出,要加快发展数字经济,促进数字经济和实体经济深度融合,打造具有国际竞争力的数字产业集群。在他看来,可以将腾讯与联通设立新合营企业之事,放在“打造具有国际竞争力的数字产业集群”这个战略落点上,以进行正确理解和合理研判。
从市场要素来看,国企和平台企业联手合作,有利于发挥双方在资源、技术、机制等方面各自优势和所长,有望扬长避短、形成合力,从而提高业务聚合度,加强客户价值渗透,拓展所在行业的产业链条。“这会成为未来数字经济发展的一个方向,也会是数字科技领域共享创新的一种积极探索。”朱克力说。
川财证券首席经济学家陈雳称,近年来,国内数字化产业高速发展,数字技术为产业带来了新的增长动能,有效推动了经济的发展。总体来看,发展数字经济能够催生更多新模式与新业态,同时也提升行业的产品质量或服务效率,对推动国内经济发展具有重要意义。
陈雳对财经E法表示,在数字化大力发展的过程中,近年来出现了部分危害国家安全、侵害个人信息的事件发生,造成了较大的社会负面影响,一定程度上因为资本的“逐利性”和缺乏监督。而民营企业与国企联手合作将能有效解决这一矛盾,在推动数字化发展的同时,也有利于保障信息安全,国企与平台企业的有效协同,将推动行业更加健康、安全发展。
本文来自微信公众号:财经E法 (ID:CAIJINGELAW),作者:樊瑞